Product Summary
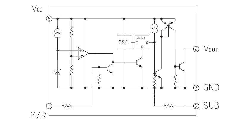
The pst596cnr is a system reset. The pst596cnr function in a variety of CPU systems and other logic systems, to detect power supply voltage and reset the system accurately when power is turned on or interrupted, and has a built-in fixed delay time generating circuit. The pst596cnr has been represented in the past by PST591~595, and these new system reset ICs offer ultra-small size and low current consumption. Applications are (1)Reset circuits in microcomputers, CPUs and MPUs; (2)Logic circuit reset circuits.; (3)Battery voltage check circuits.; (4)Back-up power supply switching circuits.; (5)Level detection circuits.; (6)Mechanical reset circuits.
Parametrics
pst596cnr absolute maximum ratings: (1)Storage temperature TSTG: -40~+125 °C; (2)Operating temperature TOPR: -20~+75 °C; (3)Power supply voltage VCC max: -0.3~+12V; (4)Manual reset input voltage VRES max.: -0.3~+12 V; (5)Allowable loss Pd: 150 mW.
Features
pst596cnr features: (1)Fixed delay time setting by counter timer; (2)Low operating limit voltage 0.65V typ.; (3)Hysteresis voltage provided in detection voltage 50mV typ.; (4)Low current consumption ICCH=15μA typ.; (5)3 delay time products available.
Diagrams

(China (Mainland))






