Product Summary
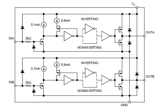
The mic4427bmtr(mic4427ym) is a highly-reliable dual lowside MOSFET driver fabricated on a BiCMOS/DMOS process for low power consumption and high efficiency. The driver translates TTL or CMOS input logic levels to output voltage levels that swing within 25mV of the positive supply or ground. Comparable bipolar devices are capable of swinging only to within 1V of the supply. The applications of the mic4427bmtr(mic4427ym) include MOSFET driver, Clock line driver, Coax cable driver, Piezoelectic transducer driver.
Parametrics
mic4427bmtr(mic4427ym) absolute maximum ratings: (1)Supply Voltage (VS): +22V; (2)Input Voltage (VIN): VS + 0.3V to GND -5V; (3)Junction Temperature (TJ): 150℃; (4)Storage Temperature: -65℃ to +150℃; (5)Lead Temperature (10 sec.): 300℃.
Features
mic4427bmtr(mic4427ym) features: (1)Bipolar/CMOS/DMOS construction; (2)Latch-up protection to >500mA reverse current; (3)1.5A-peak output current; (4)4.5V to 18V operating range; (5)Low quiescent supply current, 4mA at logic 1 input; 400mA at logic 0 input; (6)Switches 1000pF in 25ns; (7)Matched rise and rall times; (8)7W output impedance; (9)< 40ns typical delay; (10)Logic-input threshold independent of supply voltage; (11)Logic-input protection to ?V; (12)6pF typical equivalent input capacitance; (13)25mV max. output offset from supply or ground; (14)Replaces MIC426/427/428 and MIC1426/1427/1428; (15)Dual inverting, dual noninverting, and inverting/noninverting configurations; (16)ESD protection.
Diagrams

(China (Mainland))






