Product Summary
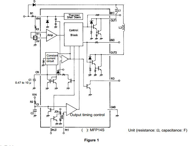
The lb1860m-te-l is a Variable Speed Fan Motor Driver. It series ICs are driver for two-phase unipolar drive DC brushless fan motor. They have functions such as driving, lock protection, restart and speed control.
Parametrics
lb1860m-te-l absolute maximum ratings: (1)Maximum input current ICC max t % 20 ms: 200 mA; (2)Output supply voltage VOUT: Internal V; (3)Output current IOUT: 1.5 A; (4)RD flow-in current IRD: 10 mA; (5)RD supply voltage VRD: 50 V; (6)Allowable power dissipation Pd1 max: 1.1 W; Pd2 max Mounted on 20 × 15 × 1.5 mm glass epoxy board: (0.8)W; (7)Operating temperature Topr: –30 to +80 °C; (8)Storage temperature Tstg: –55 to +125 °C.
Features
lb1860m-te-l features: (1)Two-speed mode select function requiring less external component additions: Full speed and Low speedOr, thermistor-controlled continuous variable-speed function according to ambient operation temperatures.; (2).Motor lock protection and automatic return circuit built in; (3)Output transistors: Output current IO = 1.5 A, output circuit protection Zener diodes (LB1860: M-Vz = 57 V/ LB1861: M-Vz = 32 V); (4)Built-in thermal shutdown circuit; (5)Built-in rotation detect function (Drive mode: ‘‘L’’, Stop mode: ‘‘H’’); (6)The LB1860 series can be operated from either 12 V or 24 V power supply by changing an external resistor(Strong protection against power supply surge); (7)Connectable direct to a Hall element.
Diagrams

(China (Mainland))






