Product Summary
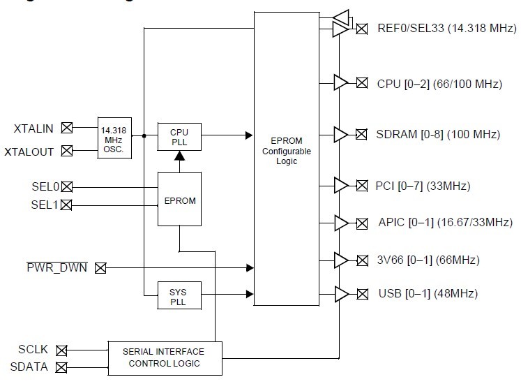
The cy2287pvc-1t is a 100-MHz Spread Spectrum Clock Synthesizer/Driver with USB, Hublink, and SDRAM Support.
Parametrics
cy2287pvc-1t absolute maximum ratings: (1)Supply Voltage : –0.5 to +7.0V; (2)Input Voltage : –0.5V to VDD+0.5; (3)Storage Temperature (Non-Condensing): –65°C to +150°C; (4)Max. Soldering Temperature (10 sec): +260°C; (5)Junction Temperature : +150°C; (6)Package Power Dissipation : 1W; (7)Static Discharge Voltage (per MIL-STD-883, Method 3015): >2000V.
Features
cy2287pvc-1t features: (1)Mixed 2.5V and 3.3V Operation; (2)Multiple output clocks at different frequencies; (3)31 kHz modulation frequency; (4)EPROM programmable percentage of spreading; (5)Power-down features Supports mobile systems; (6)I2C Interface Dynamic output control; (7)Low skew and low jitter outputs Meets tight system timing requirements at high frequency; (8)56-pin SSOP package Widely available, standard package enables lower cost.
Diagrams

(China (Mainland))






