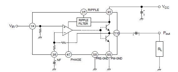
Product Summary
The ta7368fg is a audio power amplifier of portable cassette tape recorder and radio.
Parametrics
ta7368fg absolute maximum ratings: (1)Supply voltage VCC: 14 V; (2)Power dissipation PD: 400 mW; (3)Operating temperature Topr: −25~75 °C; (4)Storage temperature Tstg: −55~150 °C.
Features
ta7368fg features: (1)Very few external parts (only three capacitors); (2)Low quiescent current: ICCQ = 6.6mA (typ.)(VCC = 6V); (3)Output power : Pout = 720mW (typ.)(VCC = 6V, RL = 4Ω, THD = 10%), : Pout = 450mW (typ.)(VCC = 6V, RL = 8Ω, THD = 10%); (4)Voltage gain: GV = 40dB (typ.); (5)Operating supply voltage range: VCC = 2~10V (Ta = 25°C).
Diagrams

(China (Mainland))






