Product Summary
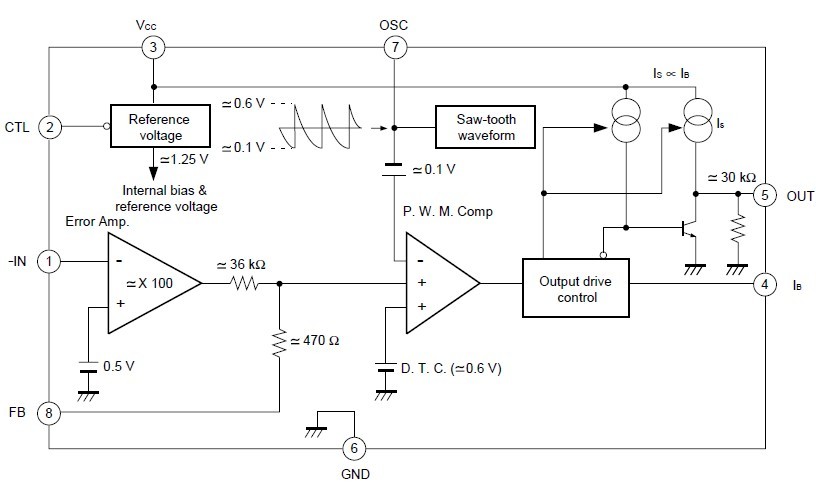
The mb3776apf-g-bnd is a PWM system switching regulator controller. Because of its low operating supply voltage and powerdown, the mb3776apf-g-bnd is ideal for use in DC/DC converters for battery-powered portable equipment.
Parametrics
mb3776apf-g-bnd absolute maximum ratings: (1)Power supply voltage VCC: 16 V; (2)Error amp. input voltage VI: -0.3 to +10 V; (3)Output source current ISOURCE: 50 mA; (4)Output sink current ISINK: 50 mA; (5)Power dissipation PD Ta ≤ +25°C (DIP): 550 mW, Ta ≤ +25°C (SOP)EIAJ: 570 mW, JEDEC: 430 mW, Ta < +25°C (SSOP): 580 mW; (6)Operating temperature Top: –30 +75 °C; (7)Storage temperature Tstg: –55 +125 °C.
Features
mb3776apf-g-bnd features: (1)Wide supply voltage range: (2 V to 15 V); (2)Wide oscillation frequency range, high-frequency oscillation: (10 kHz to 500 kHz); (3)Push-pull output. Drive current set with external resistor; (4)Bulit-in idle period circuit; (5)Internally set error amplifier gain, few external components; (6)Bulit-in power-down function.
Diagrams

(China (Mainland))






