Product Summary
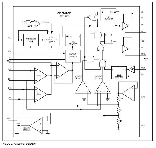
The max1980etp-tg075 is a step-down slave controller that is intended for low-voltage, high-current, multiphase DC-DC applications. The MAX1980 slave controller can be combined with any of Maxim’s Quick-PWM step-down controllers to form a multiphase DC-DC converter. Existing Quick-PWM controllers, such as the MAX1718, function as the master controller, providing accurate output-voltage regulation, fast transient response, and fault protection features. Synchronized to the master’s low-side gate driver, the max1980etp-tg075 includes the Quick-PWM constant on-time controller, gate drivers for a synchronous rectifier, active current balancing, and precision current-limit circuitry. The applications of the max1980etp-tg075 are (1)Notebook Computers; (2)CPU Core Supply; (3)Single-Stage (BATT to VCORE) Converters; (4)Two-Stage (5V to VCORE) Converters; (5)Servers/Desktop Computers.
Parametrics
max1980etp-tg075 absolute maximum ratings: (1)V+ to GND: -0.3V to +30V; (2)VCC, VDD to GND: -0.3V to +6V; (3)PGND to GND: ±0.3V; (4)TRIG, LIMIT to GND: -0.3V to +6V; (5)DD to GND: -0.3V to +6V; (6)ILIM, CM+, CM-, CS+, CS-, COMP to GND: -0.3V to (VCC + 0.3V); (7)TON, POL to GND: -0.3V to (VCC + 0.3V); (8)DL to PGND: -0.3V to (VDD + 0.3V); (9)BST to GND: -0.3V to +36V; (10)DH to LX: -0.3V to (VBST + 0.3V); (11)LX to BST: -6V to +0.3V; (12)Operating Temperature Range: -40°C to +100°C; (13)Junction Temperature: +150°C; (14)Storage Temperature Range: -65°C to +150°C; (15)Lead Temperature (soldering, 10s): +300°C.
Features
max1980etp-tg075 features: (1)Quick-PWM Slave Controller; (2)Precise, Active Current Balance (±1.25mV ); (3)Driver Disable Improves Light Load Efficiency; (4)Accurate, Adjustable Current-Limit Threshold; (5)Optimized for Low-Output Voltages (≤ 2V); (6)4V to 28V Battery Input Range; (7)Selectable 200kHz/300kHz/550kHz Switching Frequency; (8)Drive Large Synchronous-Rectifier MOSFETs; (9)525μA (typ) ICC Supply Current; (10)20μA Standby Supply Current; (11)Compact 20-Pin 5mm 5mm QFN and Thin QFN Packages.
Diagrams

(China (Mainland))






