Product Summary
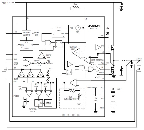
The MAX1711EEG-T is a step-down controller. It be intended for core CPU DC-DC converters in notebook computer. The MAX1711EEG-T feature a triple-threat combination of ultra-fast transient response, high DC accuracy, and high efficiency needed for leading-edge CPU core power supplie. Maxim proprietary QUICK-PWM quick-response, constant-on-time PWM control scheme handles wide input/output voltage ratios with ease and provides 100ns “instant-on” response to load transients while maintaining a relatively constant switching frequency. Applications are (1)Notebook Computers; (2)Docking Stations; (3)CPU Core DC-DC Converters; (4)Single-Stage (BATT to VCORE)Converters; (5)Two-Stage (+5V to VCORE)Converters.
Parametrics
MAX1711EEG-T absolute maximum ratings: (1)V+ to GND: -0.3V to +30V; (2)VCC, VDD to GND: -0.3V to +6V; (3)PGND to GND: ±0.3V; (4)SHDN, PGOOD to GND: -0.3V to +6V; (5)OVP, ILIM, FB, FBS, CC, REF, D0–D4, GNDS, TON to GND: -0.3V to (VCC + 0.3V); (6)SKIP to GND (Note 1): -0.3V to (VCC + 0.3V); (7)DL to PGND: -0.3V to (VDD + 0.3V); (8)BST to GND: -0.3V to +36V; (9)DH to LX: -0.3V to (BST + 0.3V); (10)LX to BST: -6V to +0.3V; (11)REF Short Circuit to GND: Continuous; (12)Continuous Power Dissipation (TA = +70°C)24-Pin QSOP (derate 9.5mW/°C above +70°C): 762mW; (13)Operating Temperature Range: -40°C to +85°C; (14)Junction Temperature: +150°C; (15)Storage Temperature Range: -65°C to +165°C; (16)Lead Temperature (soldering, 10sec): +300°C.
Features
MAX1711EEG-T features: (1)Ultra-High Efficiency; (2)No Current-Sense Resistor (Lossless ILIMIT); (3)QUICK-PWM with 100ns Load-Step Response; (4)±1% VOUT Accuracy over Line and Load; (5)4-Bit On-Board DAC (MAX1710); (6)5-Bit On-Board DAC (MAX1711); (7)0.925V to 2V Output Adjust Range (MAX1711); (8)2V to 28V Battery Input Range; (9)200/300/400/550kHz Switching Frequency; (10)Remote GND and VOUT Sensing; (11)Over/Undervoltage Protection; (12)1.7ms Digital Soft-Start; (13)Drives Large Synchronous-Rectifier FETs; (14)2V ±1% Reference Output; (15)Power-Good Indicator; (16)Small 24-Pin QSOP Package.
Diagrams

(China (Mainland))






