Product Summary
The ltc1778egn/tr is a synchronous step-down switching regulator controller optimized for CPU power. The ltc1778egn/tr uses a valley current control architecture to deliver very low duty cycles with excellent transient response without requiring a sense resistor. Operating frequency of the ltc1778egn/tr is selected by an external resistor and is compensated for variations in VIN. Discontinuous mode operation provides high efficiency operation at light loads. A forced continuous control pin reduces noise and RF interference, and can assist secondary winding regulation by disabling discontinuous operation when the main output is lightly loaded. Fault protection is provided by internal foldback current limiting, an output overvoltage comparator and optional short-circuit shutdown timer. Soft-start capability for supply sequencing is accomplished using an external timing capacitor. The regulator current limit level is user programmable. Applications are notebook and palmtop computers, distributed power systems.
Parametrics
ltc1778egn/tr absolute maximum ratings: (1)Input Supply Voltage (VIN, ION): 36V to –0.3V; (2)Boosted Topside Driver Supply Voltage; (3)(BOOST): 42V to –0.3V; (4)SW Voltage : 36V to –5V; (5)EXTVCC, (BOOST – SW), RUN/SS,; (6)PGOOD Voltages: 7V to –0.3V; (7)FCB, VON, VRNG Voltages : INTVCC + 0.3V to –0.3V; (8)ITH, VFB Voltages: 2.7V to –0.3V; (9)TG, BG, INTVCC, EXTVCC Peak Currents: 2A; (10)TG, BG, INTVCC, EXTVCC RMS Currents : 50mA; (11)Operating Ambient Temperature Range: –40℃ to 85℃; (12)Junction Temperature : 125℃; (13)Storage Temperature Range : –65℃ to 150℃; (14)Lead Temperature (Soldering, 10 sec): 300℃.
Features
ltc1778egn/tr features: (1)No Sense Resistor Required; (2)True Current Mode Control; (3)Optimized for High Step-DowRatios; (4)tON(MIN)£ 100ns; (5)Extremely Fast Transient Response; (6)Stable with Ceramic COUT; (7)Dual N-Channel MOSFET Synchronous Drive; (8)Power Good Output Voltage Monitor (LTC1778); (9)Adjustable On-Time (LTC1778-1); (10)Wide VIN Range: 4V to 36V; (11)±1% 0.8V Voltage Reference; (12)Adjustable Current Limit; (13)Adjustable Switching Frequency; (14)Programmable Soft-Start; (15)Output Overvoltage Protection; (16)Optional Short-Circuit ShutdowTimer; (17)Micropower Shutdown: IQ < 30mA; (18)Available ia 16-PiNarrow SSOP Package.
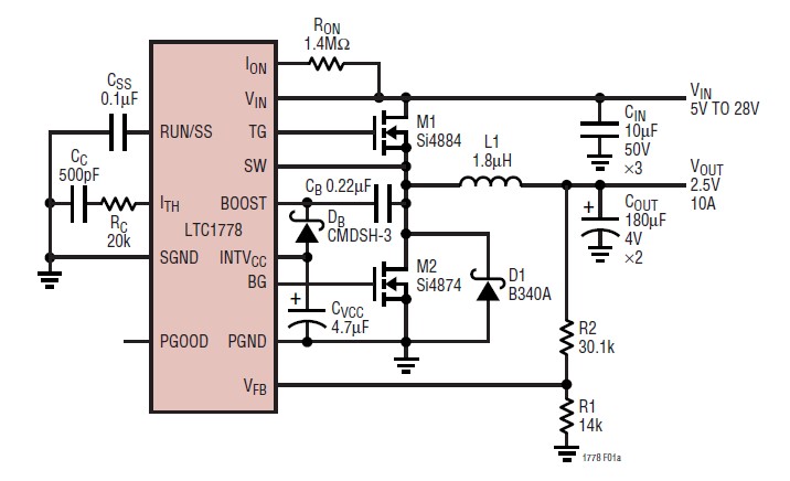
Diagrams

(China (Mainland))






