Product Summary
The kia7029af-rtf/p is a bipolar linear integrated circuit (voltage detector). Function of this IC is accurately resetting the system after detecting voltage at the time of switching power on and instantaneous power off in various CPU systems and other logic systems. It is ideal for: (1)As Control Circuit of Battery-Backed Memory.; (2)As Measure Against Erroneous Operations at Power ON-OFF.; (3)As Measure Against System Runaway at Instantaneous Break of Power Supply etc.; (4)As Resetting Function for the CPU-Mounted Equipment, such as Personal Computers, Printers, VTRs and so forth.
Parametrics
kia7029af-rtf/p absolute maximum ratings: (1)Supply Voltage VCC: -0.3 +15.0 V; (2)Power Dissipation (Package Limitation)KIA7019AP 45AP PD: 500 mW; (3)Operating Temperature Topr: -30 +75°C; (4)Storage Temperature Tstg: -55 +150°C.
Features
kia7029af-rtf/p features: (1)Current Consumption is Low. ICCL=300 A Typ. ICCH=30 A Typ.; (2)Resetting Output Minimum Guarantee Voltage is Low 0.8V Typ.; (3)Hysteresis Voltage is Provided. 50mV Typ.; (4)Reset Signal Generation Starting Voltages : KIA7019 1.9V Typ. KIA7033 3.3V Typ; KIA7021 2.1V Typ. KIA7034 3.4V Typ.; KIA7023 2.3V Typ. KIA7035 3.5V Typ; KIA7025 2.5V Typ. KIA7036 3.6V Typ; KIA7027 2.7V Typ. KIA7039 3.9V Typ; KIA7029 2.9V Typ; KIA7042 4.2V Typ; KIA7031 3.1V Typ. KIA7045 4.5V Typ; KIA7032 3.2V Typ.; (5)Taping Type is also Available.
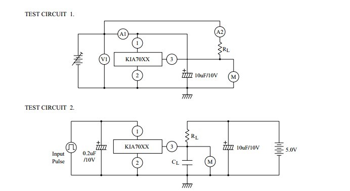
Diagrams

(China (Mainland))






