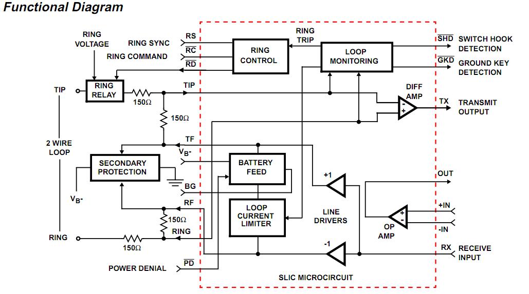
Product Summary
The hc4p5502b-5 is a EIA/ITU PABX SLIC with 30mA Loop Feed. The Intersil SLIC incorporates many of the BORSHT functions on a single IC chip. This includes DC battery feed, a ring relay driver, supervisory and hybrid functions. This device hc4p5502b-5 is designed to maintain transmission performance in the presence of externally induced longitudinal currents. Using the unique Intersil dielectric isolation process, the SLIC can operate directly with a wide range of station battery voltages.
Parametrics
hc4p5502b-5 absolute maximum ratings: (1)Supply Voltage, (VB-): -60 to 0.5V; (VB+): -0.5 to 15V; (VB+ - VB-): 75V; (2)Relay Drive Voltage (VRD): -0.5 to 15V.
Features
hc4p5502b-5 features: (1)Capable of 12V or 5V (VB+) Operation; (2)Monolithic Integrated Device; (3)DI High Voltage Process; (4)Compatible With Worldwide PBX Performance Requirements; (5)Controlled Supply of Battery Feed Current for Short Loops (30mA); (6)Internal Ring Relay Driver; (7)Low Power Consumption During Standby; (8)Switch Hook, Ground Key and Ring Trip Detection Functions; (9)Selective Denial of Power to Subscriber Loops.
Diagrams

(China (Mainland))






