Product Summary
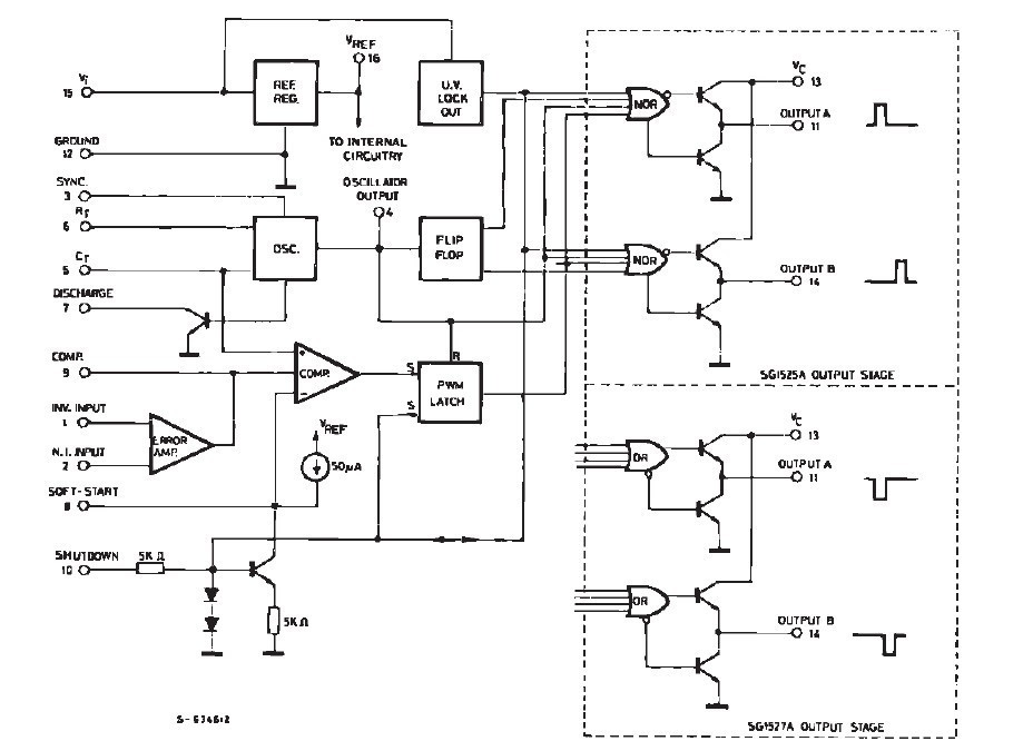
The SG3525AP is a regulating pulse width modulator. The SG3525AP is designed to offer improved performance and lowered external parts count when used in designing all types of switching power supplies. The on-chip + 5.1 V reference is trimmed to ±1 % and the inputcommon-mode range of the SG3525AP includes the reference voltage eliminating external resistors. A sync input to the oscillator allows multiple units to beslaved or a single unit to be synchronized to an external system clock. The SG3525AP output stage features NOR logic, givinga LOW output for an OFF state.
Parametrics
SG3525AP absolute maximum ratings: (1)Vi Supply Voltage: 40 V; (2)VC Collector Supply Voltage: 40 V; (3)IOSC Oscillator Charging Current: 5 mA; (4)Io Output Current, Source or Sink: 500 mA; (5)IR Reference Output Current: 50 mA; (6)IT Current through CT Terminal: 5mA; Logic Inputs: -0.3 to + 5.5V; Analog Inputs: -0.3 to Vi V; (7)Ptot Total Power Dissipation at Tamb = 70 ℃: 1000 mW; (8)Tj Junction Temperature Range: -55 to 150 ℃; (9)Tstg Storage Temperature Range: -65 to 150 ℃.
Features
SG3525AP features: (1)8 to 35 v operation; (2)5.1 v reference trimmed to ±1%; (3)100 hz to 500 khz oscillator range ; (4)separate oscillator sync terminal; (5)adjustable dead time control; (6)internal soft-start; (7)pulse-by-pulse shutdown ; (8)input under voltage lockout with hysteresis ; (9)latching pwm to prevent multiple pulses; (10)dual source/sink output drivers.
Diagrams

| Image | Part No | Mfg | Description | ![]() |
Pricing (USD) |
Quantity | ||||||||||||
|---|---|---|---|---|---|---|---|---|---|---|---|---|---|---|---|---|---|---|
![]() |
![]() SG3525AP |
![]() STMicroelectronics |
![]() Voltage Mode PWM Controllers Voltage Mode w/Sync |
![]() Data Sheet |
![]()
|
|
||||||||||||
![]() |
![]() SG3525AP013TR |
![]() STMicroelectronics |
![]() Voltage Mode PWM Controllers Voltage Mode w/Sync |
![]() Data Sheet |
![]()
|
|
||||||||||||
(China (Mainland))









