Product Summary
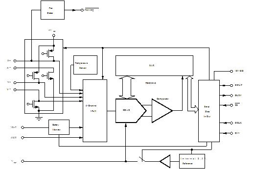
The TSC2046IRGVR is a 4-wire touch screen controller which supports a low-voltage I/O interface from 1.5V to 5.25V. The TSC2046IRGVR is 100% pin-compatible with the existing ADS7846, and will drop into the same socket. This allows for easy upgrade of current appli-cations to the new version. The TSC2046IRGVR also has an on-chip 2.5V reference that can be used for the auxiliary input, battery monitor, and temperature measurement modes. The reference can also be powered down when not used to conserve power. The applications of the TSC2046IRGVR include personal digital assistants, portable instruments, point-of-sale terminals, pagers, touch screen monitors, cellular phones.
Parametrics
TSC2046IRGVR absolute maximum ratings: (1)+VCC and IOVDD to GND: -0.3V to +6V; (2)Analog Inputs to GND: -0.3V to +VCC + 0.3V; (3)Digital Inputs to GND: -0.3V to IOVDD + 0.3V; (4)Power Dissipation: 250mW; (5)Maximum Junction Temperature: +150℃; (6)Operating Temperature Range: -40℃ to +85℃; (7)Storage Temperature Range: -65℃ to +150℃; (8)Lead Temperature (soldering, 10s): +300℃.
Features
TSC2046IRGVR features: (1)same pinout as ads7846; (2)2.2v to 5.25v operation; (3)1.5v to 5.25v digital i/o; (4)internal 2.5v reference; (5)direct battery measurement (0v to 6v); (6)on-chip temperature measurement; (7)touch-pressure measurement; (8)qspitm and spitm 3-wire interface; (9)auto power-down; (10)available in tssop-16, qfn-16, and vfbga-48 packages.
Diagrams

| Image | Part No | Mfg | Description | ![]() |
Pricing (USD) |
Quantity | ||||||||||||
|---|---|---|---|---|---|---|---|---|---|---|---|---|---|---|---|---|---|---|
![]() |
![]() TSC2046IRGVR |
![]() Texas Instruments |
![]() Touch Screen Converters & Controllers 4-Wire w/low voltage digital I/O |
![]() Data Sheet |
![]()
|
|
||||||||||||
![]() |
![]() TSC2046IRGVRG4 |
![]() Texas Instruments |
![]() Touch Screen Converters & Controllers 4-Wire w/low voltage digital I/O |
![]() Data Sheet |
![]()
|
|
||||||||||||
(China (Mainland))









