Product Summary
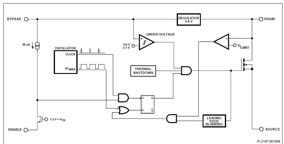
The tny175pn is an Energy Efficient, Low Power Off-line Switcher. It uses a breakthrough design to provide the lowest cost, high efficiency, off-line switcher solution in the 0 to 10 W range. The tny175pn integrates a 700 V power MOSFET, oscillator, high voltage switched current source, current limit and thermal shutdown circuitry. It starts up and runs on power derived from the DRAIN voltage, eliminating the need for a transformer bias winding and the associated circuitry. And yet, the tny175pn consumes only about 80 mW at no load, from 265 VAC input. A simple ON/OFF control scheme also eliminates the need for loop compensation. The tny175pn switches at 44 kHz to minimize EMI and to allow a simple snubber clamp to limit DRAIN spike voltage. At the same time, it allows use of low cost EE16 core transformers to deliver up to 5 W. The tny175pn is identical to TNY254 except for its lower current limit, which reduces output short circuit current for applications under 2.5 W.
Parametrics
tny175pn absolute maximum ratings: (1)DRAIN Voltage: - 0.3 V to 700 V; (2)Peak DRAIN Current: 400 mA; (3)ENABLE Voltage: - 0.3 V to 9 V; (4)ENABLE Current: 100 mA; (5)BYPASS Voltage: -0.3 V to 9 V; (6)Storage Temperature: -65 to 150 ℃; (7)Operating Junction Temperature: -40 to 150 ℃; (8)Lead Temperature: 260℃; (9)Thermal Impedance (θJA): 70 ℃/W, 55 ℃/W; (10)Thermal Impedance (θJC): 11 ℃/W.
Features
tny175pn features: (1)Lower cost than RCC, discrete PWM and other integrated/hybrid solutions; (2)Cost effective replacement for bulky linear adapters; (3)Lowest component count; (4)Simple ON/OFF control Dno loop compensation devices; (5)No bias winding Dsimpler, lower cost transformer; (6)Allows simple RC type EMI filter for up to 2 W from universal input or 4 W from 115 VAC input; (7)Consumes only 30/60 mW at 115/230 VAC with no load; (8)Meets Blue Angel, Energy Star, Energy 2000 and 200 mW European cell phone requirements for standby; (9)Saves $1 to $4 per year in energy costs (at $0.12/kWHr) compared to bulky linear adapters; (10)Ideal for cellular phone chargers, standby power supplies for PC, TV and VCR, utility meters, and cordless phones; (11)High voltage powered ideal for charger applications; (12)Very high loop bandwidth provides excellent transient response and fast turn on with practically no overshoot; (13)Current limit operation rejects line frequency ripple; (14)Glitch free output when input is removed; (15)Built-in current limit and thermal protection; (16)44 kHz operation with snubber clamp reduces EMI and video noise in TVs & VCRs; (17)Operates with optocoupler or bias winding feedback.
Diagrams

(China (Mainland))






