Product Summary
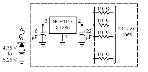
The ncp1117stat3g is a low dropout positive voltage regulator that is capable of providing an output current that is in excess of 1.0 A with a maximum dropout voltage of 1.2 V at 800 mA over temperature. Internal protection features consist of output current limiting, safe operating area compensation, and thermal shutdown. The ncp1117stat3g can operate with up to 20 V input. Devices are available in SOT-223 and DPAK packages. It is ideal for (1)Consumer and Industrial Equipment Point of Regulation; (2)Active SCSI Termination for 2.85 V Version; (3)Switching Power Supply Post Regulation; (4)Hard Drive Controllers; (5)Battery Chargers.
Parametrics
ncp1117stat3g absolute maximum ratings: (1)Input Voltage (Note 1)Vin: 20 V; (2)Maximum Die Junction Temperature Range TJ: -55 to 150 °C; (3)Storage Temperature Range Tstg: -65 to 150 °C; (4)Operating Ambient Temperature Range TA: 0 to +125°C; (5)Output Current Limit (Vin-Vout = 5.0 V, TA = 25°C, Note 5)Iout: 1000 to 2200 mA.
Features
ncp1117stat3g features: (1)Output Current in Excess of 1.0 A; (2)1.2 V Maximum Dropout Voltage at 800 mA Over Temperature; (3)Fixed Output Voltages of 1.5 V, 1.8 V, 2.0 V, 2.5 V, 2.85 V, 3.3 V, 5.0 V, and 12 V; (4)Adjustable Output Voltage Option; (5)No Minimum Load Requirement for Fixed Voltage Output Devices; (6)Reference/Output Voltage Trimmed to ±1.0%; (7)Current Limit, Safe Operating and Thermal Shutdown Protection; (8)Operation to 20 V Input; (9)NCV Prefix for Automotive and Other Applications Requiring Site and Control Changes; (10)Pb-Free Packages are Available.
Diagrams

| Image | Part No | Mfg | Description | ![]() |
Pricing (USD) |
Quantity | ||||||||||||
|---|---|---|---|---|---|---|---|---|---|---|---|---|---|---|---|---|---|---|
![]() |
![]() NCP1117STAT3G |
![]() ON Semiconductor |
![]() Low Dropout (LDO) Regulators 1.25-18.8V ADJ 1A Positive |
![]() Data Sheet |
![]()
|
|
||||||||||||
| Image | Part No | Mfg | Description | ![]() |
Pricing (USD) |
Quantity | ||||||||||||
![]() |
![]() NCP100 |
![]() Other |
![]() |
![]() Data Sheet |
![]() Negotiable |
|
||||||||||||
![]() |
![]() NCP1000 |
![]() Other |
![]() |
![]() Data Sheet |
![]() Negotiable |
|
||||||||||||
![]() |
![]() NCP1000P |
![]() ON Semiconductor |
![]() Other Power Management 700V 500mA Switching |
![]() Data Sheet |
![]() Negotiable |
|
||||||||||||
![]() |
![]() NCP1000PG |
![]() ON Semiconductor |
![]() Other Power Management 700V 500mA Switching w/OVP and Zero Duty |
![]() Data Sheet |
![]() Negotiable |
|
||||||||||||
![]() |
![]() NCP1001 |
![]() Other |
![]() |
![]() Data Sheet |
![]() Negotiable |
|
||||||||||||
![]() |
![]() NCP1001P |
![]() ON Semiconductor |
![]() Other Power Management 700V 500mA Switching |
![]() Data Sheet |
![]() Negotiable |
|
||||||||||||
(China (Mainland))










