Product Summary
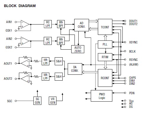
The MSM7533HGS-KR1 is a two-channel CODEC CMOS ICs for voice signals ranging from 300 to 3400 Hz. The MSM7533HGS-KR1 contain filters for A/D and D/A conversion. Designed especially for a single-power supply and low-power applications, these devices contain two-channel AD/DA converters in a single chip and achieve a reduced footprint and a reduced number of external components. The MSM7533HGS-KR1 is best suited for an analog interface to an echo canceller DSP used in digital telephone terminal, digital PABX, and hands free terminal.
Parametrics
MSM7533HGS-KR1 absolute maximum ratings: (1)Power Supply Voltage: 0 to 7 V; (2)Analog Input Voltage: -0.3 to VDD + 0.3 V; (3)Digital Input Voltage: -0.3 to VDD + 0.3 V; (4)Storage Temperature: -55 to +150 °C.
Features
MSM7533HGS-KR1 features: (1)Single power supply: +5 V; (2)Power consumption Operating mode: 35 mW Typ. 74 mW Max. VDD = 5 V; (3)Power consumption Power save mode: 7 mW Typ. 16 mW Max. VDD = 5 V; (4)Power consumption Power down mode: 0.05 mW Typ. 0.3 mW Max. VDD = 5 V; (5)ITU-T Companding law MSM7533H: m-law; (6)Built-in PLL eliminates a master clock; (7)The PCM interface can be switched between 2 channel serial/parallel; (8)Transmission clock: 64/128/256/512/1024/2048 kHz 96/192/384/768/1536/1544/200 kHz (During 2 channel serial mode, the 64 and 96 kHz clocks are disabled); (9)Adjustable transmit gain; (10)Built-in reference voltage supply; (11)Analog output can directly drive a 600 W line transformer.
Diagrams

(China (Mainland))






