Product Summary
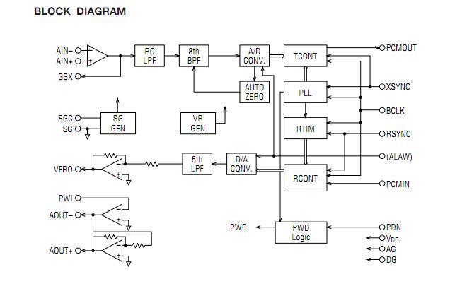
The ml7006tb is a single-channel CMOS CODEC LSI device for voice signals ranging from 300 to 3400 Hz with filters for A/D and D/A conversion. Designed especially for a single-power supply and low-power applications, the devices are optimized for ISDN terminals, digital wireless systems, and digital PBXs. The ml7006tb useS the same transmission clocks as those used in the MSM7507. With the differential analog signal outputs which can drive 60 W load, the devices can directly drive a handset receiver.
Parametrics
ml7006tb absolute maximum ratings: (1)Power Supply Voltage VDD: –0.3 to +7V; (2)Analog Input Voltage VAIN: –0.3 to VDD + 0.3V; (3)Digital Input Voltage VDIN: –0.3 to VDD + 0.3V.
Features
ml7006tb features: (1)Transmission characteristics conform to ITU-T G.714; (2)Short frame sync timing operation; (3)Built-in PLL eliminates a master clock; (4)Adjustable transmit gain; (5)Adjustable receive gain; (6)Built-in reference voltage supply.
Diagrams

(China (Mainland))






