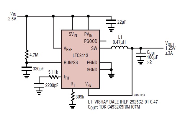
Product Summary
The ltc3413efe/tr is a high efficiency monolithic synchronous step-down DC/DC converter utilizing a constant frequency, current mode architecture. The ltc3413efe/tr operates from an input voltage range of 2.25V to 5.5V and provides a regulated output voltage equal to (0.5)VREF while sourcing or sinking up to 3A of output current. An internal voltage divider reduces component count and eliminates the need for external resistors by dividing the reference voltage in half. The internal synchronous power switch with 85mW on-resistance increases efficiency and eliminates the need for an external Schottky diode. Switching frequencies up to 2MHz are set by an external resistor. The applications of the ltc3413efe/tr are (1)bus termination: ddr and qdrtm memory, sstl, hstl; (2)notebook computers; (3)distributed power systems.
Parametrics
ltc3413efe/tr absolute maximum ratings: (1)SVIN, PVIN Supply Voltages : – 0.3V to 6V; (2)ITH, RUN/SS, VFB, PGOOD Voltages : – 0.3V to VIN; (3)VREF Voltage : – 0.3V to VIN; (4)SW Voltage : – 0.3V to (VIN + 0.3V); (5)Peak SW Sink and Source Current : 7.2A; (6)Operating Ambient Temperature Range: –40°C to 85°C; (7)Junction Temperature: 125°C; (8)Storage Temperature Range : –65°C to 150°C; (9)Lead Temperature (Soldering, 10 sec): 300°C.
Features
ltc3413efe/tr features: (1)High Efficiency: Up to 90%; (2)±3A Output Current; (3)Symmetrical Source and Sink Output Current Limit; (4)Low RDS(ON)Internal Switch: 85mW; (5)No Schottky Diode Required; (6)2.25V to 5.5V Input Voltage Range; (7)VOUT = VREF/2; (8)±1% Output Voltage Accuracy; (9)Programmable Switching Frequency: Up to 2MHz; (10)Power Good Output Voltage Monitor; (11)Overtemperature Protected; (12)Available i16-Lead TSSOP Exposed Pad Package.
Diagrams

(China (Mainland))






