Product Summary
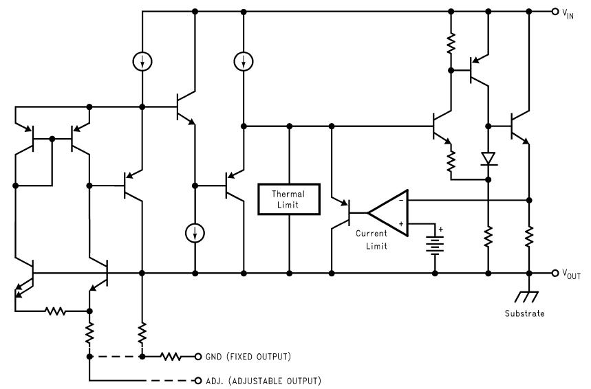
The lm1117mp-1.8 is a low dropout voltage regulator with a dropout of 1.2V at 800mA of load current. It has the same pin-out as National Semiconductor’s industry standard LM317. The lm1117mp-1.8 is available in an adjustable version, which can set the output voltage from 1.25V to 13.8V with only two external resistors. In addition, it is also available in five fixed voltages, 1.8V, 2.5V, 2.85V, 3.3V, and 5V. The lm1117mp-1.8 offers current limiting and thermal shutdown. Its circuit includes a zener trimmed bandgap reference to assure output voltage accuracy to within ±1%. The applications of the lm1117mp-1.8 include 2.85V Model for SCSI-2 Active Termination, Post Regulator for switching DC/DC converter, high efficiency linear regulators, battery charger, battery powered instrumentation.
Parametrics
lm1117mp-1.8 absolute maximum ratings: (1)Maximum Input Voltage (VIN to GND): 20V; (2)Power Dissipation: Internally Limited; (3)Junction Temperature (TJ): 150℃; (4)Storage Temperature Range: -65℃ to 150℃; (5)Lead Temperature, TO-220 (T) Package: 260℃, 10 sec; SOT-223 (IMP) Package: 260℃, 4 sec; (6)ESD Tolerance: 2000V.
Features
lm1117mp-1.8 features: (1)Available in 1.8V, 2.5V, 2.85V, 3.3V, 5V, and Adjustable Versions; (2)Space Saving SOT-223 and LLP Packages; (3)Current Limiting and Thermal Protection; (4)Output Current 800mA; (5)Line Regulation 0.2% (Max); (6)Load Regulation 0.4% (Max); (7)Temperature Range: 0℃ to 125℃.
Diagrams

| Image | Part No | Mfg | Description | ![]() |
Pricing (USD) |
Quantity | ||||||||||||
|---|---|---|---|---|---|---|---|---|---|---|---|---|---|---|---|---|---|---|
![]() |
![]() LM1117MP-1.8 |
![]() National Semiconductor (TI) |
![]() Low Dropout (LDO) Regulators |
![]() Data Sheet |
![]()
|
|
||||||||||||
![]() |
![]() LM1117MP-1.8/NOPB |
![]() National Semiconductor (TI) |
![]() Low Dropout (LDO) Regulators 800MA LDO LINEAR REG |
![]() Data Sheet |
![]()
|
|
||||||||||||
(China (Mainland))









