Product Summary
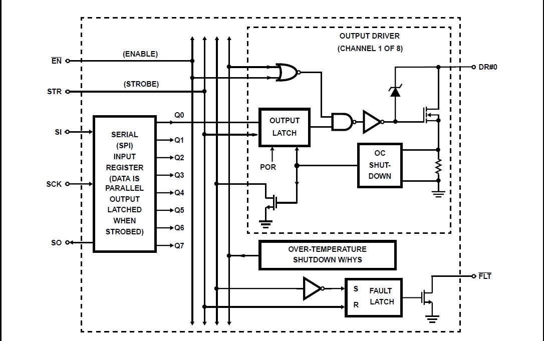
The HIP0050IB is a logic controlled, eight channel Octal Low Side Power Driver. As shown in the block diagram, the outputs are controlled via the serial data interface which allows the data to be shifted out, allowing control of other cascaded serial devices. Applications are (1)Automotive and Industrial Systems; (2)Solenoids, Relays and Lamp Drivers; (3)Logic and mP Controlled Drivers; (4)Robotic Controls.
Parametrics
HIP0050IB absolute maximum ratings: (1)Output Voltage, VOUT (Note 1): -0.3V to VOC; (2)Input Voltage, VIN: -0.3V to VCC +0.3V; (3)Logic Supply Voltage, VCC: -0.3V to +7V; (4)Max Output Load Current, ILOAD (Per Output, Note 2): ICL; (5)Max. Output Load Current, ILOAD (All Outputs ON, Note 2): 2A; (6)Operating Ambient Temperature Range, TA: -40 ℃ to 85 ℃; (7)Operating Junction Temperature Range: -40 ℃ to 150 ℃; (8)Storage Temperature Range, TSTG: -55 ℃ to 150 ℃; (9)Maximum Lead Temperature (Soldering 10s Max):300 ℃.
Features
HIP0050IB features: (1)Octal NDMOS Output Drivers in a High Voltage Power BiMOS Process: Each Capable of Sinking 300mA; Low Idle and Standby Current; (2)Over-Stress Protection - Each Output: Over-Current Latch Off: 300mA Min; Over-Voltage Clamp: 50V Typ; (3)Thermal Shutdown with Hysteresis; (4)Serial Data Input, Parallel Output Power Drive; (5)Short Circuit Latch Off for Each Output; (6)Common Enable for Output Drivers and Data Storage Register; (7)Ambient Operating Temperature Range: -40 ℃ to 85 ℃: Optional 125 ℃ Maximum Ambient Operating Temperature Range (Dissipation Limited).
Diagrams

(China (Mainland))






