Product Summary
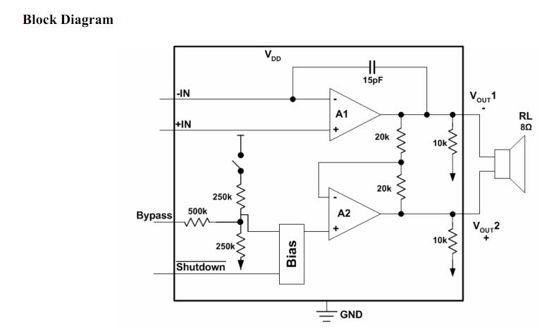
The eua4890mir1 is an audio power amplifier designed for portable communication device applications such as mobile phone applications. The eua4890mir1 is capable of delivering 1.0W of continuous average power to an 8Ω BTL and with less than 1% distortion (THD+N) from a 5.0V power supply, and 350mW to a 8Ω BTL load from a 3V power supply. The applications of the eua4890mir1 are (1)Mobile Phones; (2)DAs; (3)Portable electronic devices.
Parametrics
eua4890mir1 absolute maximum ratings: (1)Supply voltage, VDD: 6V; (2)Input voltage, VI: -0.3 V to VDD +0.3V; (3)Storage temperature rang, Tstg: -65 to 150℃; (4)ESD Susceptibility: 2kV; (5)Junction Temperature: 150℃; (6)Thermal Resistance: 56℃/W.
Features
eua4890mir1 features: (1)2.5-5.5V operation; (2)65dB PSRR at 217Hz, VDD=5V; (3)0.1μA ultra low current shutdown mode; (4)Improved pop & click circuitry; (5)No output coupling capacitors, snubber networks or bootstrap capacitors required; (6)Thermal shutdown protection; (7)Unity-gain stable; (8)External gain configuration capability; (9)BTL output can drive capacitive loads; (10)RoHS compliant and 100% lead(Pb)-free.
Diagrams

(China (Mainland))






