Product Summary
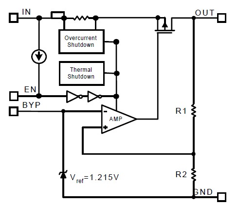
The AME8801AEEVZ is a positive, linear regulator. The AME8801AEEVZ features low quiescent current (30mA typ.) with low dropout voltage, making them ideal for battery applications. The space-saving SOT-23-5 package is attractive for "Pocket" and "Hand Held" applications. Applications are (1)Instrumentation; (2)Portable Electronics; (3)Wireless Devices; (4)Cordless Phones; (5)PC Peripherals; (6)Battery Powered Widgets; (7)Electronic Scales.
Parametrics
AME8801AEEVZ absolute maximum ratings: (1)Input Voltage: 8 V; (2)Output Current: PD / (VIN - VO)mA; (3)Output Voltage GND: - 0.3 to VIN + 0.3 V; (4)ESD Classification: B.
Features
AME8801AEEVZ features: (1)Very Low Dropout Voltage; (2)Guaranteed 300mA Output; (3)Accurate to within 1.5%; (4)30mA Quiescent Current; (5)Over-Temperature Shutdown; (6)Current Limiting; (7)Short Circuit Current Fold-back; (8)Noise Reduction Bypass Capacitor; (9)Power-Saving Shutdown Mode; (10)Space-Saving SOT-25 (SOT-23-5)Package; (11)Factory Pre-set Output Voltages; (12)Low Temperature Coefficient.
Diagrams

| Image | Part No | Mfg | Description | ![]() |
Pricing (USD) |
Quantity | ||||||||||||
|---|---|---|---|---|---|---|---|---|---|---|---|---|---|---|---|---|---|---|
![]() |
![]() AME8801AEEVZ |
![]() AME |
![]() Low Dropout (LDO) Regulators 3.3V 300mA CMOS |
![]() Data Sheet |
![]()
|
|
||||||||||||
| Image | Part No | Mfg | Description | ![]() |
Pricing (USD) |
Quantity | ||||||||||||
![]() |
![]() AME811 |
![]() Other |
![]() |
![]() Data Sheet |
![]() Negotiable |
|
||||||||||||
![]() |
![]() AME811R |
![]() Other |
![]() |
![]() Data Sheet |
![]() Negotiable |
|
||||||||||||
![]() |
![]() AME8500 |
![]() Other |
![]() |
![]() Data Sheet |
![]() Negotiable |
|
||||||||||||
![]() |
![]() AME8500AEETAF29 |
![]() AME |
![]() Supervisory Circuits 2.93V Active Low |
![]() Data Sheet |
![]()
|
|
||||||||||||
![]() |
![]() AME8500AEETAF31 |
![]() AME |
![]() Supervisory Circuits 3.08V Active Low |
![]() Data Sheet |
![]()
|
|
||||||||||||
![]() |
![]() AME8500AEETAF40 |
![]() AME |
![]() Supervisory Circuits 4.00V Active Low |
![]() Data Sheet |
![]()
|
|
||||||||||||
(China (Mainland))









