Product Summary
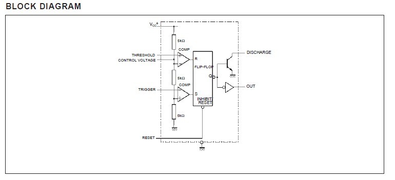
The NE555N monolithic timing circuit is a highly stable controller capable of producing accurate time delays or oscillation. In the time delay mode of operation, the time of NE555N is precisely controlled by one external resistorandcapacitor. For astableoperationasanoscillator, the free running frequency and the duty cycle are both accurately controlled with two external resistors and one capacitor. The circuit may be triggered and reset on falling waveforms, and the output structure can source or sink up to 200mA. The NE555N is available in plastic and ceramic minidip packageand in a 8-leadmicropackage and inmetal can package version.
Parametrics
NE555N absolute maximum ratings: (1)Supply Voltage, Vcc: 18V; (2)Operating Free Air Temperature Range, Toper : 0 to 70℃; (3)Junction Temperature, Tj: 150℃; (4)Storage Temperature Range, Tstg: -65 to 150℃.
Features
NE555N features: (1)low turn off time; (2)maximum operating frequency greaterthan 500kHz; (3)timing frommicroseconds to hours; (4)operates in both astable and monostablemodes; (5)high output current can source or sink 200mA; (6)adjustable duty cycle; (7)TTL compatible; (8)temperature stability of 0.005% per ℃.
Diagrams

| Image | Part No | Mfg | Description | ![]() |
Pricing (USD) |
Quantity | ||||||||||||
|---|---|---|---|---|---|---|---|---|---|---|---|---|---|---|---|---|---|---|
![]() |
![]() NE555N |
![]() STMicroelectronics |
![]() Timers & Support Products General Purp Single |
![]() Data Sheet |
![]()
|
|
||||||||||||
| Image | Part No | Mfg | Description | ![]() |
Pricing (USD) |
Quantity | ||||||||||||
![]() |
![]() NE5500179A |
![]() Other |
![]() |
![]() Data Sheet |
![]() Negotiable |
|
||||||||||||
![]() |
![]() NE5500234-AZ |
![]() |
![]() MOSFET LD N-CH 4.8V 400MA SOT89 |
![]() Data Sheet |
![]()
|
|
||||||||||||
![]() |
![]() NE5500234-T1-AZ |
![]() |
![]() MOSFET LD N-CH 4.8V 400MA SOT89 |
![]() Data Sheet |
![]()
|
|
||||||||||||
![]() |
![]() NE5510179A |
![]() Other |
![]() |
![]() Data Sheet |
![]() Negotiable |
|
||||||||||||
![]() |
![]() NE5510279A |
![]() Other |
![]() |
![]() Data Sheet |
![]() Negotiable |
|
||||||||||||
![]() |
![]() NE5511279A |
![]() NEC/CEL |
![]() Transistors RF MOSFET Power RO 551-NE5511279A-A |
![]() Data Sheet |
![]() Negotiable |
|
||||||||||||
(China (Mainland))










