Product Summary
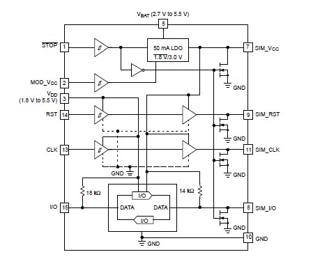
The NCN4555MNR2G is a level shifter analog circuit designed to translate the voltages between a SIM Card and an external microcontroller or MPU. A built−in LDO−type DC−DC converter makes the NCN4555MNR2G useable to drive 1.8 V and 3.0 V SIM card. The device fulfills the ISO7816−3 smart card interface standard as well as GSM 11.11 and related (11.12 and 11.18) and 3G mobile requirements (IMT−2000/3G TS 31.101). The NCN4555MNR2G typical applications are (1)SIM Card Interface Circuit for 2G, 2.5G and 3G Mobile Phones; (2)Identification Module; (3)Smart Card Readers; (4)Wireless PC Cards.
Parametrics
NCN4555MNR2G absolute maximum ratings: (1)LDO Power Supply Voltage: −0.5 ≤ VBAT ≤ 6 V; (2)Power Supply from Microcontroller Side: −0.5 ≤ VDD ≤ 6 V; (3)External Card Power Supply: −0.5 ≤ SIM_VCC ≤ 6 V; (4)Operating Ambient Temperature Range: −25 to +85 °C; (5)Operating Junction Temperature Range: −25 to +125 °C; (6)Maximum Junction Temperature: +125 °C; (7)Storage Temperature Range: −65 to + 150 °C; (8)Digital Input Pins: ±5 mA.
Features
NCN4555MNR2G features: (1)The LDO is able to Supply More than 50 mA under 1.8 V and 3.0 V; (2)Built−in Pullup Resistor for I/O Pin in Both Directions; (3)All Pins are Fully ESD Protected According to ISO−7816 Specifications – ESD Protection on SIM Pins in Excess of 7 kV (Human Body Model); (4)Supports up to More than 5 MHz Clock; (5)Low−Profile 3x3 QFN−16 Package; (6)Pb−Free Packages are Available.
Diagrams

| Image | Part No | Mfg | Description | ![]() |
Pricing (USD) |
Quantity | ||||||||||||
|---|---|---|---|---|---|---|---|---|---|---|---|---|---|---|---|---|---|---|
![]() |
![]() NCN4555MNR2G |
![]() ON Semiconductor |
![]() Translation - Voltage Levels 1.8V/3.3V Sim Card Power Supply |
![]() Data Sheet |
![]()
|
|
||||||||||||
| Image | Part No | Mfg | Description | ![]() |
Pricing (USD) |
Quantity | ||||||||||||
![]() |
![]() NCN4555EVB |
![]() |
![]() BOARD EVAL NCN4555 EVAL BRD |
![]() Data Sheet |
![]() Negotiable |
|
||||||||||||
![]() |
![]() NCN4555GEVB |
![]() ON Semiconductor |
![]() Power Management IC Development Tools ANA NCN4555 EVAL BOARD |
![]() Data Sheet |
![]()
|
|
||||||||||||
![]() |
![]() NCN4555MNG |
![]() ON Semiconductor |
![]() Translation - Voltage Levels 1.8V/3.3V Sim Card Power Supply |
![]() Data Sheet |
![]() Negotiable |
|
||||||||||||
![]() |
![]() NCN4555MNR2G |
![]() ON Semiconductor |
![]() Translation - Voltage Levels 1.8V/3.3V Sim Card Power Supply |
![]() Data Sheet |
![]()
|
|
||||||||||||
![]() |
![]() NCN4557MTR2G |
![]() ON Semiconductor |
![]() Translation - Voltage Levels ANA DUAL SMART CARD INT |
![]() Data Sheet |
![]()
|
|
||||||||||||
![]() |
![]() NCN49597MNG |
![]() |
![]() IC PLC MODEM FLEX 9.6KBDS 52-QFN |
![]() Data Sheet |
![]()
|
|
||||||||||||
(China (Mainland))










