Product Summary
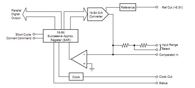
The ADC71JG is a low cost, high quality, 16-bit successive approximation analog-to-digital converter. The ADC71JG uses laser-trimmed ICs and is packaged in a convenient 32-pin hermetic ceramic dual-in-line package. The ADC71JG is complete with internal reference, clock, comparator, and thin-film scaling resistors, which allow selection of analog input ranges of ±2.5V, ±5V, ±10V, 0 to +5V, 0 to +10V and 0 to +20V. All digital inputs and outputs are TTL-compatible.
Parametrics
ADC71JG absolute maximum ratings: (1)+VCC to Common: 0 to +16.5V; (2)–VCC to Common: 0V to –16.5V; (3)+VDD to Common: 0V to +7V; (4)Analog Common to Digital Common: ±0.5V; (5)Logic Inputs to Common: 0V to VDD; (6)Maximum Power Dissipation: 1000mW; (7)Lead Temperature (10s): 300℃.
Features
ADC71JG features: (1)16-bit resolution; (2)±0.003% Maximum nonlinearity; (3)compact design: 32-pin Hermetic Ceramic Package; (4)conversion speed: 50μs max.
Diagrams

| Image | Part No | Mfg | Description | ![]() |
Pricing (USD) |
Quantity | ||||
|---|---|---|---|---|---|---|---|---|---|---|
![]() |
![]() ADC71JG |
![]() Other |
![]() |
![]() Data Sheet |
![]() Negotiable |
|
||||
| Image | Part No | Mfg | Description | ![]() |
Pricing (USD) |
Quantity | ||||
![]() |
![]() ADC700 |
![]() Other |
![]() |
![]() Data Sheet |
![]() Negotiable |
|
||||
![]() |
![]() ADC701 |
![]() Other |
![]() |
![]() Data Sheet |
![]() Negotiable |
|
||||
![]() |
![]() ADC702 |
![]() Other |
![]() |
![]() Data Sheet |
![]() Negotiable |
|
||||
![]() |
![]() ADC71 |
![]() Other |
![]() |
![]() Data Sheet |
![]() Negotiable |
|
||||
![]() |
![]() ADC71JG |
![]() Other |
![]() |
![]() Data Sheet |
![]() Negotiable |
|
||||
![]() |
![]() ADC71KG |
![]() Texas Instruments |
![]() IC 16 BIT A/D CONV 32 CERDIP |
![]() Data Sheet |
![]() Negotiable |
|
||||
(China (Mainland))









