Product Summary
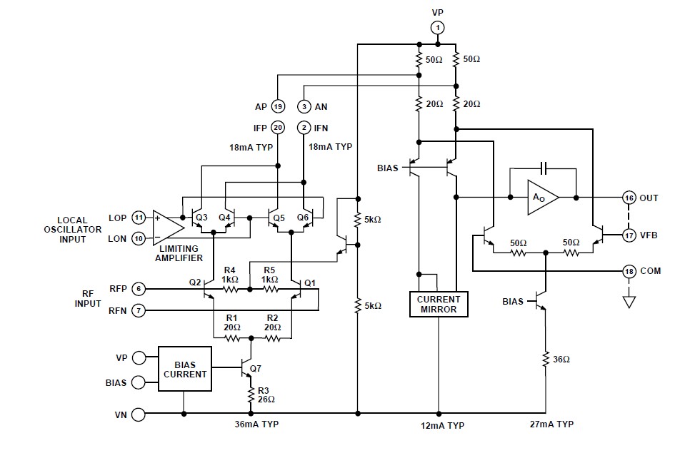
The AD831APZ is a low distortion, wide dynamic range, monolithic mixer for use in such applications as RF to IF down conversion in HF and VHF receivers, the second mixer in DMR base stations, direct-to-baseband conversion, quadrature modulation and demodulation, and doppler-shift detection in ultrasound imaging applications. The AD831APZ includes an LO driver and a low-noise output amplifier and provides both user-programmable power consumption and 3rd-order intercept point. The AD831APZ provides a +24 dBm third-order intercept point for –10 dBm LO power, thus improving system performance and reducing system cost compared to passive mixers, by eliminating the need for a high power LO driver and its attendant shielding and isolation problems. The applications of the AD831APZ include (1)High performance RF/IF mixer; (2)Direct to baseband conversion; (3)Image-reject mixers; (4)I/Q modulators and demodulators.
Parametrics
AD831APZ absolute maximum ratings: (1)Supply voltage ±VS: ±5.5 V; (2)Input voltages. RFHI, RFLO: ±3 V; LOHI, LOLO: ±1 V; (3)Internal power dissipation2: : 1200 mW; (4)Operating temperature range. AD831A: –40°C to +85°C; (5)Storage temperature range: –65°C to +150°C; (6)Lead temperature range (soldering 60 sec): +300°C.
Features
AD831APZ features: (1)Doubly-balanced mixer; (2)Low distortion: +24 dBm third order intercept (IP3); +10 dBm 1 dB compression point; (3)Low LO drive required: –10 dBm; (4)Bandwidth: 500 MHz RF and LO input bandwidths; 250 MHz differential current IF output; DC to >200 MHz single-ended voltage IF output; (5)Single or dual supply operation; (6)DC coupled using dual supplies: All ports may be DC coupled; No lower frequency limit—operation to DC; (7)User-programmable power consumption.
Diagrams

| Image | Part No | Mfg | Description | ![]() |
Pricing (USD) |
Quantity | ||||||||||||||||
|---|---|---|---|---|---|---|---|---|---|---|---|---|---|---|---|---|---|---|---|---|---|---|
![]() |
![]() AD831APZ |
![]() |
![]() IC MIXER DWNCONV LOW DIST 20PLCC |
![]() Data Sheet |
![]()
|
|
||||||||||||||||
![]() |
![]() AD831APZ-REEL |
![]() |
![]() IC MIXER LOW DISTORTION 20PLCC |
![]() Data Sheet |
![]()
|
|
||||||||||||||||
![]() |
![]() AD831APZ-REEL7 |
![]() |
![]() IC MIXER LOW DISTORTION 20PLCC |
![]() Data Sheet |
![]()
|
|
||||||||||||||||
(China (Mainland))







