Product Summary
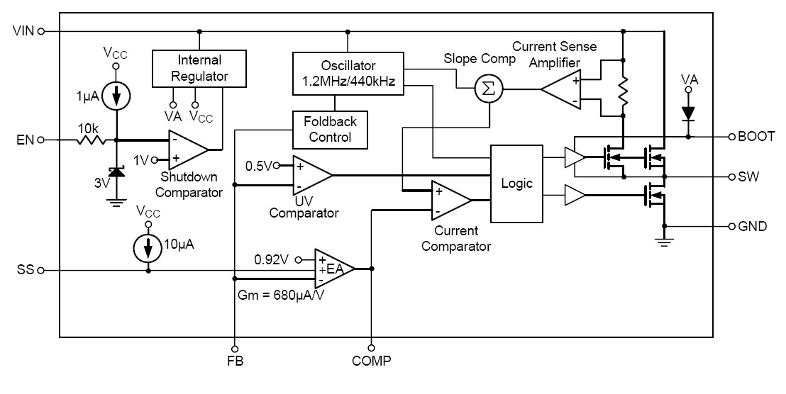
The rt8272gsp is a high voltage buck converter that can support the input voltage range from 4.75V to 24V and the output current can be up to 3A. Current Mode operation provides fast transient response and eases loop stabilization. The rt8272gsp provides protection functions such as cycle-by-cycle current limiting and thermal shutdown protection. In shutdown mode, the regulator draws 25μA of supply current. The rt8272gsp is available in a SOP-8 (Exposed Pad) surface mount package. The applications of the rt8272gsp include Distributive Power Systems, Battery Charger, DSL Modems, and Pre-regulator for Linear Regulators.
Parametrics
rt8272gsp absolute maximum ratings: (1)Supply Voltage, VIN: -0.3V to 26V; (2)Switching Voltage, SW: -0.3V to (VIN + 0.3V); (3)BOOT Voltage: (VSW-0.3V) to (VSW + 6V); (4)All Other Pins Voltage: -0.3V to 6V; (5)Power Dissipation, PD @ TA = 25℃ SOP-8 (Exposed Pad): 1.333W; (6)Package Thermal Resistance (Note 2) SOP-8 (Exposed Pad), θJA: 75℃/W; (7)Junction Temperature: 150℃; (8)Lead Temperature (Soldering, 10 sec.): 260℃; (9)Storage Temperature Range: -65℃ to 150℃; (10)ESD Susceptibility (Note 3); (11)HBM (Human Body Mode): 2kV; (12)MM (Machine Mode): 200V.
Features
rt8272gsp features: (1)Wide Operating Input Range : 4.75V to 24V; (2)Adjustable Output Voltage Range : 0.92V to 15V; (3)Output Current up to 3A; (4)25μA Low Shutdown Current; (5)Power MOSFET : 0.1Ω; (6)High Efficiency up to 95%; (7)1.2MHz Fixed Switching Frequency; (8)Stable with Low ESR Output Ceramic Capacitors; (9)Thermal Shutdown Protection; (10)Cycle-By-Cycle Over Current Protection; (11)RoHS Compliant and Halogen Free.
Diagrams

| Image | Part No | Mfg | Description | ![]() |
Pricing (USD) |
Quantity | ||||||||||||||||||
|---|---|---|---|---|---|---|---|---|---|---|---|---|---|---|---|---|---|---|---|---|---|---|---|---|
![]() |
![]() RT8272GSP |
![]() |
![]() IC REG BUCK ADJ 3A 8SOP |
![]() Data Sheet |
![]()
|
|
||||||||||||||||||
| Image | Part No | Mfg | Description | ![]() |
Pricing (USD) |
Quantity | ||||||||||||||||||
![]() |
![]() RT8202AGQW |
![]() |
![]() IC REG CTRLR BUCK PWM CM 16WQFN |
![]() Data Sheet |
![]()
|
|
||||||||||||||||||
![]() |
![]() RT8202GQW |
![]() |
![]() IC REG CTRLR BUCK PWM CM 16WQFN |
![]() Data Sheet |
![]()
|
|
||||||||||||||||||
![]() |
![]() RT8203 |
![]() Other |
![]() |
![]() Data Sheet |
![]() Negotiable |
|
||||||||||||||||||
![]() |
![]() RT8203GA |
![]() |
![]() IC CTRLR SMPS STPDN DUAL 28SSOP |
![]() Data Sheet |
![]()
|
|
||||||||||||||||||
![]() |
![]() RT8204 |
![]() Other |
![]() |
![]() Data Sheet |
![]() Negotiable |
|
||||||||||||||||||
![]() |
![]() RT8204AGQW |
![]() |
![]() IC REG DL BCK/LINEAR SYNC 16WQFN |
![]() Data Sheet |
![]()
|
|
||||||||||||||||||
(China (Mainland))







