Product Summary
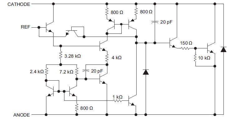
The tl431aqdbzr is a three-terminal adjustable shunt regulator, with specified thermal stability over applicable automotive, commercial, and military temperature ranges. The output voltage can be set to any value between Vref (approximately 2.5 V) and 36 V, with two external resistors. The tl431aqdbzr has a typical output impedance of 0.2Ω. Active output circuitry provides a very sharp turn-on characteristic, making the tl431aqdbzr excellent replacements for Zener diodes in many applications, such as onboard regulation, adjustable power supplies, and switching power supplies.
Parametrics
tl431aqdbzr absolute maximum ratings: (1)Cathode voltage, VKA: 37V; (2)Continuous cathode current range, IKA: -100mA to 150mA; (3)Reference input current range: -50μA to 10mA; (4)Operating virtual junction temperature, TJ: 150℃; (5)Storage temperature range, Tstg: -65℃ to 150℃.
Features
tl431aqdbzr features: (1)Operation From -40℃ to 125℃; (2)Reference Voltage Tolerance at 25℃: 0.5% B Grade; 1% A Grade; 2% Standard Grade; (3) Low Output Noise; (4)0.2-Ω Typical Output Impedance; (5) Sink-Current Capability 1mA to 100mA; (6) Adjustable Output Voltage Vref to 36V.
Diagrams

| Image | Part No | Mfg | Description | ![]() |
Pricing (USD) |
Quantity | ||||||||||||
|---|---|---|---|---|---|---|---|---|---|---|---|---|---|---|---|---|---|---|
![]() |
![]() TL431AQDBZR |
![]() Texas Instruments |
![]() Voltage & Current References Adjustable Precision Shunt Regulator |
![]() Data Sheet |
![]()
|
|
||||||||||||
![]() |
![]() TL431AQDBZR,215 |
![]() NXP Semiconductors |
![]() Voltage & Current References TL431BIDBZR/SOT 31IDBZR/SOT2 |
![]() Data Sheet |
![]()
|
|
||||||||||||
![]() |
![]() TL431AQDBZRG4 |
![]() Texas Instruments |
![]() Voltage & Current References Adjustable Precision Shunt Regulator |
![]() Data Sheet |
![]()
|
|
||||||||||||
![]() |
![]() TL431AQDBZRQ1 |
![]() Texas Instruments |
![]() Voltage & Current References Auto Catalog Adj Precision Shunt Reg |
![]() Data Sheet |
![]()
|
|
||||||||||||
(China (Mainland))









