Product Summary
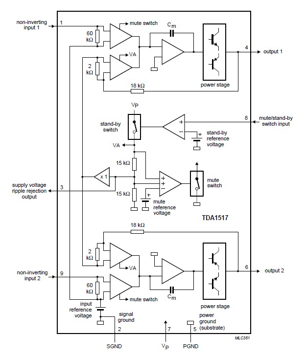
The tda1517p/n3 is a 2 x 6 W stereo power amplifier. The tda1517p/n3 is an integrated class-B dual output amplifier in a plastic single in-line medium power package with fin (SIL9MPF), a plastic rectangular-bent single in-line medium power package with fin (RBS9MPF) or a plastic heat-dissipating dual in-line package (HDIP18). The tda1517p/n3 is primarily developed for multi-media applications.
Parametrics
tda1517p/n3 absolute maximum ratings: (1)VP(sc) AC and DC short-circuit safe voltage: 18 V; (2)VP(r) reverse polarity: 6 V; (3)ERGO energy handling capability at outputs VP = 0 V: 200 mJ; (4)IOSM non-repetitive peak output current: 4 A; (5)IORM repetitive peak output current: 2.5 A; (6)Ptot total power dissipation see Fig.4: 15 W; (7)Tstg storage temperature: -55 +150 ℃; (8)Tamb operating ambient temperature: -40 +85 ℃; (9)Tc crystal temperature: 150 ℃.
Features
tda1517p/n3 features: (1)Requires very few external components; (2)High output power; (3)Fixed gain; (4)Good ripple rejection; (5)Mute/standby switch; (6)AC and DC short-circuit safe to ground and VP; (7)Thermally protected; (8)Reverse polarity safe; (9)Capability to handle high energy on outputs (VP = 0 V); (10)No switch-on/switch-off plop; (11)Electrostatic discharge protection.
Diagrams

| Image | Part No | Mfg | Description | ![]() |
Pricing (USD) |
Quantity | ||||||||||||
|---|---|---|---|---|---|---|---|---|---|---|---|---|---|---|---|---|---|---|
![]() |
![]() TDA1517P/N3 |
![]() Other |
![]() |
![]() Data Sheet |
![]() Negotiable |
|
||||||||||||
![]() |
![]() TDA1517P/N3,112 |
![]() NXP Semiconductors |
![]() Audio Amplifiers 2X6W STEREO PWR AMP |
![]() Data Sheet |
![]()
|
|
||||||||||||
(China (Mainland))










