Product Summary
The s-80845cly is a high-precision voltage detector developed using CMOS process. The detection voltage is fixed internally with an accuracy of ±2.0%. Two output forms, Nch open-drain and CMOS output, are available. Ultra-low current consumption and miniature package lineup can meet demand from the portable device applications. Applications of the s-80845cly are: (1)Battery checkers; (2)Power failure detectors; (3)Power monitor for portable equipments such as pagers, calculators, electronic notebooks and remote controllers.; (4)Constant voltage power monitor for cameras, video equipments and communication devices.; (5)Power monitor for microcomputers and reset for CPUs.
Parametrics
s-80845cly absolute maximum ratings: (1)Power supply voltage VDD-VSS: 7 V; (2)Output voltage Nch open-drain output products VOUT: VSS-0.3 to VSS+7; CMOS output products VSS: -0.3 to VDD+0.3; (3)Output current IOUT: 50 mA; (4)Power dissipation PD SC-82AB: 150 mW; (5)Operating ambient temperature Topr: -40 to +85 °C; (6)Storage temperature Tstg: -40 to +125°C.
Features
s-80845cly features: (1)Ultra-low current consumption: 1.3 μA typ. (detection voltage≤1.4 V, at VDD=1.5 V); 0.8 μA typ. (detection voltage≥1.5 V, at VDD=3.5 V); (2)High-precision detection voltage: ±2.0 %; (3)Operating voltage range: 0.65 V to 5.0 V (detection voltage≤1.4 V); 0.95 V to 10.0 V (detection voltage≥1.5 V); (4)Hysteresis characteristics: 5 % typ.; (5)Detection voltage: 0.8 V to 6.0 V (0.1 V step); (6)Output form: Nch open-drain output (Active Low)CMOS output (Active Low).
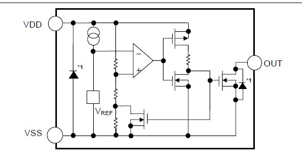
Diagrams

| Image | Part No | Mfg | Description | ![]() |
Pricing (USD) |
Quantity | ||||
|---|---|---|---|---|---|---|---|---|---|---|
![]() |
![]() S-80845CLY-B |
![]() Seiko Instruments |
![]() Voltage Detectors / Monitors 4.5V 0.9uA CMOS Out |
![]() Data Sheet |
![]() Negotiable |
|
||||
![]() |
![]() S-80845CLY-B2-U |
![]() Seiko Instruments |
![]() Voltage Detectors / Monitors VOLT DETCT 0.8UA IQ |
![]() Data Sheet |
![]() Negotiable |
|
||||
![]() |
![]() S-80845CLY-Z-G |
![]() Seiko Instruments |
![]() Voltage Detectors / Monitors 4.5V 0.9uA CMOS OUT |
![]() Data Sheet |
![]() Negotiable |
|
||||
![]() |
![]() S-80845CLY-B-G |
![]() |
![]() IC VOLT DETECTOR 4.5V TO-92 |
![]() Data Sheet |
![]() Negotiable |
|
||||
(China (Mainland))











