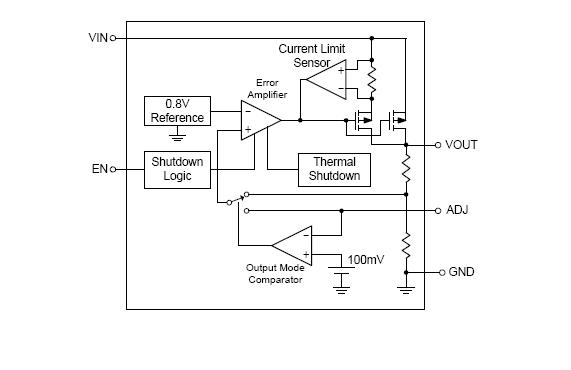
Product Summary
The rt9183hps is an ultra low dropout 1.5A linear regulator. The rt9183hps provides ultra low-dropout voltage, high output current with low ground current. It operates from an input of 2.3V to 5.5V and provides output current up to 1.5A thus is suitable to drive digital circuits requiring low voltage at high currents. The applications of the rt9183hps include Battery-Powered Equipment, Mother Board/Graphic Card, Peripheral Cards, PCMCIA Card.
Parametrics
rt9183hps absolute maximum ratings: (1)Supply Input Voltage: 6V; (2)Package Thermal Resistance: SOT-223,θJA: 115℃/W; SOT-223, θJC: 15℃/W; SOT-223 (F-Type), θJA: 135℃/W; SOT-223 (F-Type), θJC: 17℃/W; SOP-8, θJA: 125℃/W; SOP-8, θJC: 20℃/W; TO-252, θJA: 68℃/W; TO-252, θJC: 8℃/W; TO-252 (F-Type),θJA: 75℃/W; (3)TO-252 (F-Type), θJC: 15℃/W; TO-263, θJA: 45℃/W; TO-263,θJC: 8℃/W; (4)Power Dissipation, PD@TA = 25℃: SOT-223: 0.87W; SOT-223 (F-Type): 0.74W; SOP-8: 0.8W; TO-252: 1.471W; TO-252 (F-Type): 1.333W; TO-263: 2.22W; (5) Lead Temperature (Soldering, 10 sec.):260℃; (6)Junction Temperature: 150℃; (7)Storage Temperature Range: -65℃ to 150℃; (8)ESD Susceptibility: HBM (Human Body Mode):2kV; MM (Machine Mode): 200V.
Features
rt9183hps features: (1)330mV Dropout @ 1.5A; (2)380μA Low Ground Pin Current; (3)Excellent Line and Load Regulation; (4)0.1μA Quiescent Current in Shutdown Mode; (5)Guaranteed 1.5A Output Current; (6)Fixed Output Voltages : 1.2V to 3.3V; (7)Adjustable Output Voltage from 0.8V to 4.5V; (8)Over-Temperature/Over-Current Protection; (9)RoHS Compliant and 100% Lead (Pb)-Free.
Diagrams

(China (Mainland))






