Product Summary
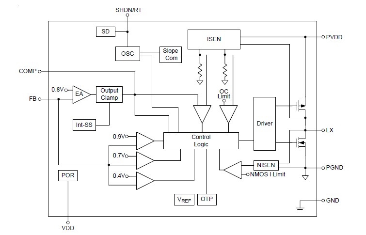
The rt8015agqw is a Synchronous Step-Down Converter. The rt8015agqw is a high efficiency synchronous, step-down DC/DC converter. Its input voltage range is from 2.6V to 5.5V and provides an adjustable regulated output voltage from 0.8V to 5V while delivering up to 3A of output current. The internal synchronous low on-resistance power switches increase efficiency and eliminate the need for an external Schottky diode. The switching frequency is set by an external resistor or can be synchronized to an external clock. The 100% duty cycle provides low dropout operation extending battery life in portable systems. Current mode operation with external compensation allows the transient response to be optimized over a wide range of loads and output capacitors. The rt8015agqw is operated in forced continuous PWM Mode which minimizes ripple voltage and reduces the noise and RF interference. The applications of the rt8015agqw include Portable Instruments, Battery-Powered Equipment, Notebook Computers, Distributed Power Systems, IP Phones and Digital Cameras.
Parametrics
rt8015agqw absolute maximum ratings: (1)Supply Input Voltage: -0.3V to 6V; (2)LX Pin Switch Voltage: -0.3V to (PVDD + 0.3V); (3)<200ns: -5V to 7.5V; (4)Other I/O Pin Voltages: -0.3V to (VDD + 0.3V); (5)LX Pin Switch Current: 4A; (6)Power Dissipation: 909mW; (7)Package Thermal Resistance (Note 2): 110℃/W; (8)Junction Temperature: 150℃; (9)Lead Temperature (Soldering, 10 sec.): 260℃; (10)Storage Temperature Range: -65℃ to 150℃; (11)HBM (Human Body Mode: 2kV; (12)MM (Machine Mode): 200V.
Features
rt8015agqw features: (1)High Efficiency : Up to 95%; (2)Low RDS(ON) Internal Switches : 110mΩ; (3)Programmable Frequency : 300kHz to 2MHz; (4)No Schottky Diode Required; (5)0.8V Reference Allows for Low Output Voltage; (6)Forced Continuous Mode Operation; (7)Low Dropout Operation : 100% Duty Cycle; (8)RoHS Compliant and 100% Lead (Pb)-Free.
Diagrams

| Image | Part No | Mfg | Description | ![]() |
Pricing (USD) |
Quantity | ||||||||||||||||
|---|---|---|---|---|---|---|---|---|---|---|---|---|---|---|---|---|---|---|---|---|---|---|
![]() |
![]() RT8015AGQW |
![]() |
![]() IC REG BUCK SYNC ADJ 3A 10WDFN |
![]() Data Sheet |
![]()
|
|
||||||||||||||||
| Image | Part No | Mfg | Description | ![]() |
Pricing (USD) |
Quantity | ||||||||||||||||
![]() |
![]() RT8004 |
![]() Other |
![]() |
![]() Data Sheet |
![]() Negotiable |
|
||||||||||||||||
![]() |
![]() RT8004GCP |
![]() |
![]() IC REG BUCK SYNC ADJ 3A 16TSSOP |
![]() Data Sheet |
![]()
|
|
||||||||||||||||
![]() |
![]() RT8004GQV |
![]() |
![]() IC REG BUCK SYNC ADJ 3A 16VQFN |
![]() Data Sheet |
![]()
|
|
||||||||||||||||
![]() |
![]() RT8005 |
![]() Other |
![]() |
![]() Data Sheet |
![]() Negotiable |
|
||||||||||||||||
![]() |
![]() RT8008 |
![]() Other |
![]() |
![]() Data Sheet |
![]() Negotiable |
|
||||||||||||||||
![]() |
![]() RT8008-12GB |
![]() |
![]() IC REG BUCK SYNC 1.2V SOT23-5 |
![]() Data Sheet |
![]()
|
|
||||||||||||||||
(China (Mainland))









