Product Summary
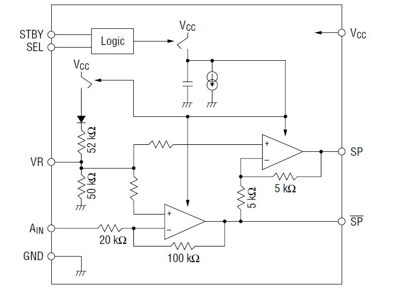
The msc1157ms-kr3, designed specifically to operate at a low voltage with low current consumption, is a power amplifier developed for driving a speaker for a voice IC. The voltage gains can be adjusted over a range of up to ten. The differential output can directly drive a speaker without any output coupling capacitors. The msc1157ms-kr3, because of its ability to stand by, is ideally suitable for portable equipment applications powered by a battery.
Parametrics
msc1157ms-kr3 absolute maximum ratings: (1)Power Supply Voltage VCC Ta=25°C: –0.3 to +6.5 V VCC; (2)Input Voltage VIN Ta=25°C: –0.3 to VCC+0.3 V; (3)STBY AIN, SEL Maximum Output Current IOMAX Ta=25°C : ±400 mA SP, SP; (4)Power Dissipation PD Ta=25°C: 470 mW DIP, type 400 mW SOP type; (5)Storage Temperature TSTG: –55 to +150 °C; (6)Junction Temperature TjMAX: 125 °C.
Features
msc1157ms-kr3 features: (1)Low voltage operation : 2.0 to 6.0 V (Single power supply); (2)Low current dissipation Operating current : 1.6mA without load (typ.); (3)Standby function : Current dissipation less than 1 mA in standby; (4)High output current : 350mA peak; (5)Differential outputs : A speaker can be directly connected between differential outputs; (6)Adjustable gain : Gain can be adjusted by use of an external resistor.
Diagrams

(China (Mainland))






