Product Summary
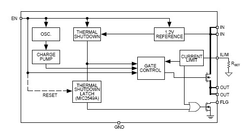
The mic2545a-1ym is a Programmable Current Limit High-Side Switch. The mic2545a-1ym is integrated high-side power switches optimized for low loss DC power switching and other power management applications, including Advanced Configuration and Power Interface (ACPI). The mic2545a-1ym is a cost-effective, highly integrated solution that requires few external components to satisfy USB and ACPI requirements. Load current management features include a precision, resistor-programmable output current-limit and a soft-start circuit, which minimizes inrush current when the switch is enabled. Thermal shutdown, along with adjustable currentlimit, protects the switch and the attached device. The applications of the mic2545a-1ym include USB power distribution, PCI Bus Power Switching, Notebook PC, ACPI power distribution, PC card hot swap applications and Inrush current-limiting.
Parametrics
mic2545a-1ym absolute maximum ratings: (1)Supply Voltage: +7.0V; (2)Output Voltage: +7.0V; (3)Output Current: Internally Limited; (4)Enable Input: –0.3V to +7V; (5)Fault Flag Voltage: +7.0V; (6)Fault Flag Current (IFLG): 50mA; (7)Storage Temperature (TS): –65℃ to +150℃; (8)Junction Temperature (TJ): Internally Limited; (9)Lead Temperature (soldering 5 sec.): 260℃; (10)ESD Rating(3): 2004V.
Features
mic2545a-1ym features: (1)2.7V to 5.5V input; (2)Adjustable current-limit up to 3A; (3)Reverse current flow blocking; (4)90μA typical on-state supply current; (5)1μA typical off-state supply current; (6)50Ω maximum on-resistance; (7)Open-drain fault flag; (8)Thermal shutdown; (9)Thermal shutdown output latch (MIC2549A); (10)2ms (slow) soft-start turn-on, fast turnoff; (11)Available with active-high or active-low enable.
Diagrams

| Image | Part No | Mfg | Description | ![]() |
Pricing (USD) |
Quantity | ||||||||||||||
|---|---|---|---|---|---|---|---|---|---|---|---|---|---|---|---|---|---|---|---|---|
![]() |
![]() MIC2545A-1YM |
![]() |
![]() IC SW CURR LIMIT HI SIDE 8-SOP |
![]() Data Sheet |
![]()
|
|
||||||||||||||
![]() |
![]() MIC2545A-1YM TR |
![]() |
![]() IC SW CURR LIMIT HI SIDE 8-SOP |
![]() Data Sheet |
![]()
|
|
||||||||||||||
(China (Mainland))









