Product Summary
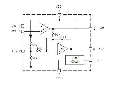
The mc34119dr2 is a low power audio amplifier integrated circuit intended for telephone applications, such as in speakerphones. The mc34119dr2 provides differential speaker outputs to maximize output swing at low supply voltages (2.0 V minimum). Coupling capacitors to the speaker are not required. Open loop gain is 80 dB, and the closed loop gain is set with two external resistors. A Chip Disable pin permits powering down and/or muting the input signal.
Parametrics
mc34119dr2 absolute maximum ratings: (1)Supply Voltage:2.0VDC to 16VDC; (2)Voltage @ CD (Pin 1):0.0VDC to VCC; (3)Load Impedance (at VIN):8.0Ω; (4)Peak Load Current:±200 mA; (5)Differential Gain (5.0 kHz Bandwidth):0.0dB to 46dB; (6)Ambient Temperature:-20℃ to 70℃.
Features
mc34119dr2 features: (1)Wide Operating Supply Voltage Range (2.0 V to 16 V), Allows Telephone Line Powered Applications; (2)Low Quiescent Supply Current (2.7 mA Typ) for Battery Powered Applications; (3)Chip Disable Input to Power Down the IC; (4)Low Power--Down Quiescent Current (65 μA Typ); (5)Drives a Wide Range of Speaker Loads (8.0Ω and Up); (6)Output Power Exceeds 250 mW with 32Ω Speaker; (7)Low Total Harmonic Distortion (0.5% Typ); (8)Gain Adjustable from <0 db="" to="">46 dB for Voice Band; (9)Requires Few External Components; (10)Pb-Free Packaging Designated by Suffix Code EF.
Diagrams

| Image | Part No | Mfg | Description | ![]() |
Pricing (USD) |
Quantity | ||||
|---|---|---|---|---|---|---|---|---|---|---|
![]() |
![]() MC34119DR2 |
![]() Freescale Semiconductor (VA) |
![]() IC AMP AUDIO LOW PWR 8-SOIC |
![]() Data Sheet |
![]() Negotiable |
|
||||
| Image | Part No | Mfg | Description | ![]() |
Pricing (USD) |
Quantity | ||||
![]() |
![]() MC34001 |
![]() Other |
![]() |
![]() Data Sheet |
![]() Negotiable |
|
||||
![]() |
![]() MC34002 |
![]() Other |
![]() |
![]() Data Sheet |
![]() Negotiable |
|
||||
![]() |
![]() MC34002D |
![]() STMicroelectronics |
![]() Operational Amplifiers - Op Amps USE 511-TL072CD SO-8 DUAL OP AMP |
![]() Data Sheet |
![]() Negotiable |
|
||||
![]() |
![]() MC34002N |
![]() STMicroelectronics |
![]() Operational Amplifiers - Op Amps USE 511-TL072CN DIP-8 DUAL OP AMP |
![]() Data Sheet |
![]() Negotiable |
|
||||
![]() |
![]() MC34004 |
![]() Other |
![]() |
![]() Data Sheet |
![]() Negotiable |
|
||||
![]() |
![]() MC34011A |
![]() Other |
![]() |
![]() Data Sheet |
![]() Negotiable |
|
||||
(China (Mainland))










