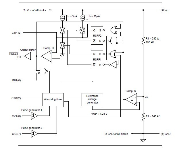
Product Summary
The mb3793pf is a power-voltage monitoring IC with watchdog timer; the mb3793pf incorporates a watchdog timer. A reset signal is output when the power is cut or falls abruptly. When the power recovers normally after resetting, a power-on reset signal is output to microprocessor units (MPUs). An internal watchdog timer with two inputs for system operation diagnosis can provide a fail-safe function for various application systems.
Parametrics
mb3793pf absolute maximum ratings: (1)Power voltage VCC: -0.3 to +7 V; (2)Input voltage CK1 VCK1 CK2 VCK2: -0.3 to +7 V; (3)INH VINH Reset output voltage (direct current)RESET IOL IOH: -10 to +10 mA; (4)Allowable loss (Ta ≤ +85°C)PD: 200 mW; (5)Storage temperature Tstg: -55 to +125 °C.
Features
mb3793pf features: (1)Precise detection of power voltage fall: ±2.5%; (2)Detection voltage with hysteresis; (3)Low power dispersion: ICC = 27 mA (reference); (4)Internal dual-input watchdog timer; (5)Watchdog-timer halt function (by inhibition pin); (6)Independently-set watchdog and reset times; (7)Mask option for detection voltage (4.9 to 3.0 V, 0.1-V steps).
Diagrams

(China (Mainland))






