Product Summary
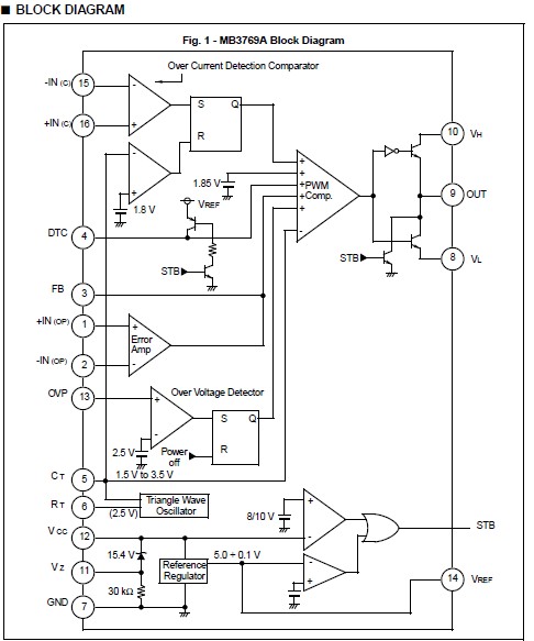
The MB3769APF is a pulse-width-modulation controller which is applied to fixed frequency pulse modulation technique. The MB3769APF contains wide band width Op-Amp and high speed comparator to construct very high speed switching regulator system up to 700 kHz. Output is suitable for power MOS FET drive owing to adoption of totem pole output. The MB3769APF provides stand-by mode at low voltage power supply when it is applied in primary control system. Applications are (1)Power supply module; (2)Industrial Equipment; (3)AC/DC Converter etc.
Parametrics
MB3769APF absolute maximum ratings: (1)Power Supply Voltage: 20 V; (2)Output Current: 120 mA; (3)Operation Amp Input Voltage: VCC + 0.3 V; (4)Power Dissipation : SOP: 620 mW; (5)Storage Temperature: -55 to +125 °C.
Features
MB3769APF features: (1)High frequency oscillator (f = 1 kHz to 700 kHz); (2)On-chip wide band frequency operation amplifier (BW = 8 MHz Typ); (3)On-chip high speed comparator (td = 120 ns Typ); (4)Internal reference voltage generator provides a stable reference supply (5 V ± 2%); (5)Low power dissipation (1.5 mA Typ at standby mode, 8 mA Typ at operating mode); (6)Output current ± 100 mA (± 600 mA at peak); (7)High speed switching operation (tr = 60 ns, tf = 30 ns, CL = 1000 pF Typ); (8)Adjustable Dead-time; (9)On-chip soft start and quick shut down functions; (10)Internal circuitry prohibits double pulse at dynamic current limit operation; (11)Under voltage lock out function (OFF to ON: 10 V Typ, ON to OFF: 8 V Typ); (12)On-chip output shut down circuit with latch function at over voltage; (13)On-chip Zener diode (15 V); (14)One type of package (SOP-16pin : 1 type).
Diagrams

(China (Mainland))






