Product Summary
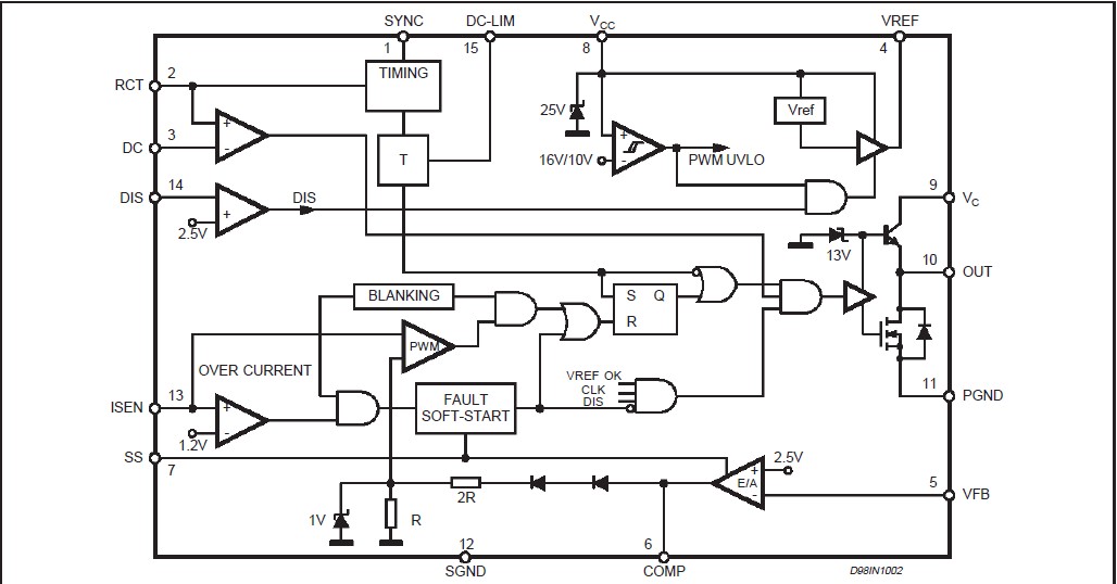
The L4990D013TR is a primary controller.This primary controller I.C., developed in BCD60II technology, has been designed to implement off line or DC-DC power supply applications using a fixed frequency current mode control.
Parametrics
L4990D013TR absolute maximum ratings: (1)Supply Voltage (ICC < 50mA): selflimit V; (2)Output Peak Pulse Current: 1.5 A; (3)Analog Inputs & Outputs (6,7): -0.3 to 8 V; (4)Analog Inputs & Outputs (1,2,3,4,5,15,14 13): -0.3 to 6 V; (5)Power Dissipation @ Tamb = 70°C: 1 W; (6)Junction Temperature, Operating Range: -25 to 125 °C; (7)Storage Temperature, Operating Range: -55 to 150 °C.
Features
L4990D013TR features: (1)Current-mode control pwm; (2)Switching frequency up to 1MHz; (3)Low start-up current < 0.45mA; (4)High-current output drive suitable for power mosfet (1A); (5)Fully latched pwm logic with double pulse suppression; (6)Programmable duty cycle; (7)100% and 50% maximum duty cycle limit; (8)Programmable soft start; (9)Primary overcurrent fault detectionwith re-start delay; (10)Pwmuvlo with hysteresis; (11)In/outsynchronization; (12)Disable latched; (13)Internal 100ns leading edge blanking of current sense; (14)Package: Dip16 and SO16W.
Diagrams

(China (Mainland))






