Product Summary
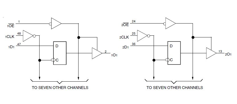
The idt74fct163374apv 16-bit edge-triggered D-type register is built using advanced dual metal CMOS technology. The idt74fct163374apv is ideal for use as buffer registers for data synchronization and storage. The Output Enable (xOE) and clock (xCLK) controls are organized to operate each device as two 8-bit registers or one 16-bit register with common clock. Flow-through organization of signal pins facilitates ease of layout. All inputs are designed with hysteresis for improved noise margin. The inputs of the idt74fct163374apv can be driven from either 3.3V or 5V devices. This feature allows the use of these devices as translators in a mixed 3.3V/ 5V supply system.
Parametrics
idt74fct163374apv absolute maximum ratings: (1)VTERM(2)Terminal Voltage with Respect to GND: –0.5 to +4.6 V; (2)VTERM(3)Terminal Voltage with Respect to GND: –0.5 to 7 V; (3)VTERM(4)Terminal Voltage with Respect to GND: –0.5 to VCC+0.5 V; (4)TSTG Storage Temperature: –65 to +150 ° C; (5)IOUT DC Output Current: –60 to +60 mA.
Features
idt74fct163374apv features: (1)0.5 MICRON CMOS Technology; (2)Typical tSK(o)(Output Skew)< 250ps; (3)ESD > 2000V per MIL-STD-883, Method 3015; > 200V using machine model (C = 200pF, R = 0); (4)VCC = 3.3V ± 0.3V, Normal Range, or VCC = 2.7V to 3.6V, Extended Range; (5)CMOS power levels (0.4μ W typ. static); (6)Rail-to-rail output swing for increased noise margin; (7)Low Ground Bounce (0.3V typ.); (8)Inputs (except I/O)can be driven by 3.3V or 5V components; (9)Available in SSOP, TSSOP, and TVSOP packages.
Diagrams

| Image | Part No | Mfg | Description | ![]() |
Pricing (USD) |
Quantity | ||||||
|---|---|---|---|---|---|---|---|---|---|---|---|---|
![]() |
![]() IDT74FCT163374APVG |
![]() |
![]() IC REGISTER 16BIT 3.3V 48-SSOP |
![]() Data Sheet |
![]()
|
|
||||||
![]() |
![]() IDT74FCT163374APVG8 |
![]() |
![]() IC REGISTER 16BIT 3.3V 48-SSOP |
![]() Data Sheet |
![]()
|
|
||||||
(China (Mainland))









