Product Summary
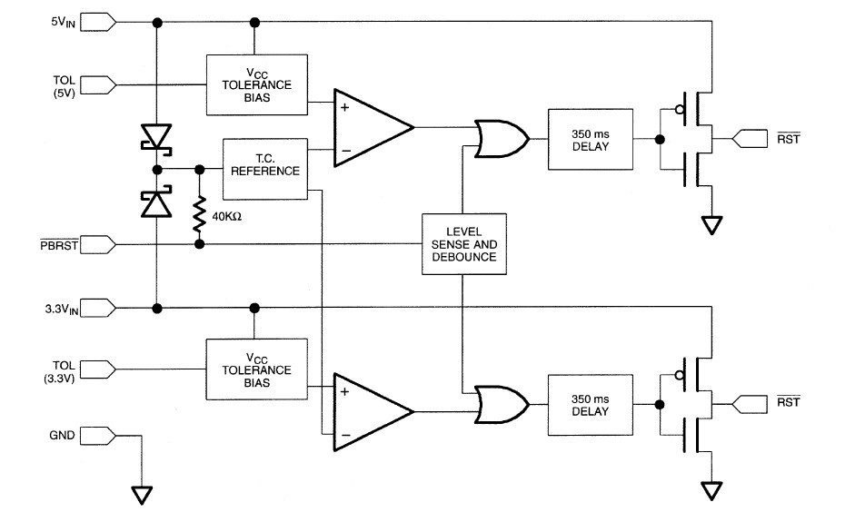
The ds1834s is a Dual EconoResets monitor. The three vital system conditions of it are 5-volt supply, 3.3volt supply, and an external override. Lastly, the ds1834s supports an external reset via an internally debounced pushbutton input. When the pushbutton is pulled low both resets will be asserted for approximately 350 ms after the pushbutton is released.
Parametrics
ds1834s absolute maximum ratings: (1)Voltage on VIN Pin Relative to Ground: -0.5V to +7.0V; (2)Voltage on RST (5V) Pin Relative to Ground: -0.5V to +0.5VIN + 0.5V; (3)Voltage on RST (3.3V) Pin Relative to Ground: -0.5V to +3.3VIN + 0.5V; (4)Voltage on Pin Relative to Ground: -0.5 to the greater of 0.5VIN + 0.5V or 3VIN + 0.5V; (5)Operating Temperature: -40 to +85℃; (6)Storage Temperature: -55 to +125℃; (7)Soldering Temperature: 260℃ for 10 seconds.
Features
ds1834s features: (1)5V power-on reset; (2)3.3V power-on reset; (3)Internal power is drawn from higher of either the 5VIN input or the 3.3VIN input; (4)Excellent for systems designed to operate with dual power supplies; (5)Asserts resets during power transients; (6)Pushbutton reset input for system override; (7)Maintains reset for 350 ms after VCC returns to an in-tolerance condition; (8)Reduces need for discrete components; (9)Precision temperature-compensated voltage reference and voltage sensor; (10)8-pin DIP, 8-pin SOIC, and 8-pin μ-SOP available; (11)CMOS output for low current operation on the DS1834; (12)Operating temperature of -40℃ to +85℃.
Diagrams

| Image | Part No | Mfg | Description | ![]() |
Pricing (USD) |
Quantity | ||||||||||||
|---|---|---|---|---|---|---|---|---|---|---|---|---|---|---|---|---|---|---|
![]() |
![]() DS1834S+T&R |
![]() Maxim Integrated Products |
![]() Supervisory Circuits Dual EconoReset w/Pushbutton |
![]() Data Sheet |
![]()
|
|
||||||||||||
![]() |
![]() DS1834S+ |
![]() Maxim Integrated Products |
![]() Supervisory Circuits Dual EconoReset w/Pushbutton |
![]() Data Sheet |
![]()
|
|
||||||||||||
![]() |
![]() DS1834S/T&R |
![]() Maxim Integrated Products |
![]() Supervisory Circuits Dual EconoReset w/Pushbutton |
![]() Data Sheet |
![]()
|
|
||||||||||||
![]() |
![]() DS1834S |
![]() Maxim Integrated Products |
![]() Supervisory Circuits Dual EconoReset w/Pushbutton |
![]() Data Sheet |
![]()
|
|
||||||||||||
(China (Mainland))










