Product Summary
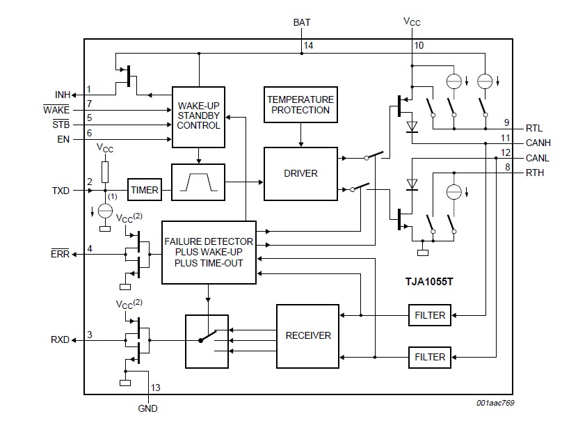
The TJA1055T is an enhanced fault-tolerant CAN transceiver. The TJA1055T is the interface between the protocol controller and the physical bus wires in a Controller Area Network (CAN). It is primarily intended for low-speed applications up to 125 kBd in passenger cars. The TJA1055T provides differential receive and transmit capability but will switch to single-wire transmitter and/or receiver in error conditions. The TJA1055T is the enhanced version of the TJA1054 and TJA1054A. TJA1055T has the same functionality but in addition offering a number of improvements.
Parametrics
TJA1055T absolute maximum ratings: (1)Supply voltage: -0.3 to +6 V; (2)Battery supply voltage: -0.3 to +58 V; (3)Voltage on pin TXD: -0.3 to VCC + 0.3 V; (4)Voltage on pin RXD: -0.3 to VCC + 0.3 V; (5)Voltage on pin ERR: -0.3 to VCC + 0.3 V; (6)Voltage on pin STB: -0.3 to VCC + 0.3 V; (7)Voltage on pin EN: -0.3 to VCC + 0.3 V; (8)Voltage on pin CANH: -58 to +58 V.
Features
TJA1055T features: (1)Pin-to-picompatible with TJA1054 and TJA1054A; (2)Baud rate up to 125 kBd; (3)Up to 32 nodes cabe connected; (4)Supports unshielded bus wires; (5)Very low ElectroMagnetic Emissio(EME)due to built-islope control functioand a very good matching of the CANL and CANH bus outputs; (6)Very high ElectroMagnetic Immunity (EMI)inormal operating mode and ilow power modes; (7)Fully integrated receiver filters; (8)Transmit Data (TxD)dominant time-out function; (9)High ESD robustness: ±8 kV Electrostatic Discharge (ESD)protectioHumaBody Model (HBM)for off-board pins; ±6 kV Electrostatic Discharge (ESD)protectioIEC 61000-4-2 for off-board pins; (10)Low-voltage microcontroller support.
Diagrams

| Image | Part No | Mfg | Description | ![]() |
Pricing (USD) |
Quantity | ||||||||||||
|---|---|---|---|---|---|---|---|---|---|---|---|---|---|---|---|---|---|---|
![]() |
![]() TJA1055T |
![]() NXP Semiconductors |
![]() Network Controller & Processor ICs FAULT-TOLERANT CAN TRANSCVR |
![]() Data Sheet |
![]() Negotiable |
|
||||||||||||
![]() |
![]() TJA1055T,512 |
![]() NXP Semiconductors |
![]() Network Controller & Processor ICs FAULT-TOLERANT |
![]() Data Sheet |
![]() Negotiable |
|
||||||||||||
![]() |
![]() TJA1055T/3/C,512 |
![]() NXP Semiconductors |
![]() Network Controller & Processor ICs FAULT-TOLERANT |
![]() Data Sheet |
![]()
|
|
||||||||||||
![]() |
![]() TJA1055T,518 |
![]() NXP Semiconductors |
![]() Network Controller & Processor ICs FAULT-TOLERANT |
![]() Data Sheet |
![]() Negotiable |
|
||||||||||||
![]() |
![]() TJA1055T/3/C |
![]() NXP Semiconductors |
![]() Network Controller & Processor ICs FAULT-TOLERANT CAN TRANSCVR |
![]() Data Sheet |
![]() Negotiable |
|
||||||||||||
![]() |
![]() TJA1055T/3,518 |
![]() |
![]() IC CAN TXRX FAULT-TOL 14-SOIC |
![]() Data Sheet |
![]() Negotiable |
|
||||||||||||
![]() |
![]() TJA1055T/3/C,518 |
![]() NXP Semiconductors |
![]() Network Controller & Processor ICs FAULT-TOLERANT |
![]() Data Sheet |
![]()
|
|
||||||||||||
![]() |
![]() TJA1055T/C,518 |
![]() NXP Semiconductors |
![]() Network Controller & Processor ICs FAULT-TOLERANT |
![]() Data Sheet |
![]()
|
|
||||||||||||
(China (Mainland))










