Product Summary
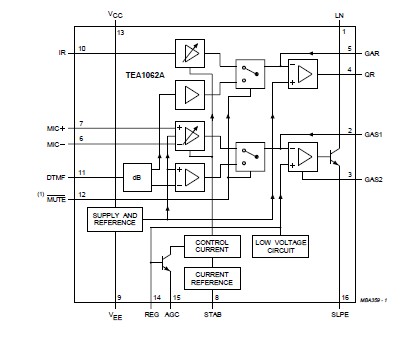
The TEA1062A is a Low voltage transmission circuit with dialler interface. It performs all speech and line interface functions required in fully electronic telephone sets. The TEA1062A performs electronic switching between dialling and speech. The TEA1062A operates at line voltage down to 1.6 V DC (with reduced performance) to facilitate the use of more telephone sets connected in parallel.
Parametrics
TEA1062A absolute maximum ratings: (1)VLN positive continuous line voltage: 12V; (2)VLN(R) repetitive line voltage during switch-on or line interruption: 13.2V; (3)VLN(RM) repetitive peak line voltage for a 1 ms pulse per 5s: 28V; (4)Iline line current: 140mA; (5)VI input voltage on all other pins: VCC+0.7V; (6)negative input voltage: 0.7V; (7)Ptot total power dissipation: 666mW; (8)Tamb operating ambient temperature: -25 to +75℃; (9)Tstg storage temperature: -40 to +125℃; (10)Tj junction temperature: -125℃.
Features
TEA1062A features: (1)Low DC line voltage; operates down to 1.6 V (excluding polarity guard); (2)Voltage regulator with adjustable static resistance; (3)Provides a supply for external circuits; (4)Symmetrical high-impedance inputs (64 kW) for dynamic, magnetic or piezoelectric microphones; (5)Asymmetrical high-impedance input (32 kW) for electret microphones; (6)DTMF signal input with confidence tone; (7)Mute input for pulse or DTMF dialling; (8)Receiving amplifier for dynamic, magnetic or piezoelectric earpieces; (9)Large gain setting ranges on microphone and earpiece amplifiers; (10)Line loss compensation (line current dependent) for microphone and earpiece amplifiers; (11)Gain control curve adaptable to exchange supply; (12)DC line voltage adjustment facility.
Diagrams

| Image | Part No | Mfg | Description | ![]() |
Pricing (USD) |
Quantity | ||||||
|---|---|---|---|---|---|---|---|---|---|---|---|---|
![]() |
![]() TEA1062A |
![]() Other |
![]() |
![]() Data Sheet |
![]() Negotiable |
|
||||||
![]() |
![]() TEA1062A/C4/M1,112 |
![]() |
![]() IC TRANSMISSION LV 16-DIP |
![]() Data Sheet |
![]()
|
|
||||||
![]() |
![]() TEA1062AT/C4,112 |
![]() |
![]() IC TRANSMISSION LV 16-SOIC |
![]() Data Sheet |
![]()
|
|
||||||
![]() |
![]() TEA1062AT/C4,118 |
![]() |
![]() IC TRANSMISSION CIRCUIT 16SOIC |
![]() Data Sheet |
![]()
|
|
||||||
![]() |
![]() TEA1062AN |
![]() Other |
![]() |
![]() Data Sheet |
![]() Negotiable |
|
||||||
(China (Mainland))










