Product Summary
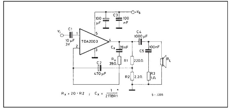
The TDA2003 is a 10W car radio audio amplifier. It has improved performance with the same pin configuration as the TDA 2002. The TDA2003 provides a high output current capability(up to 3.5A) very low harmonic and cross-over distortion. Completely safe operation of the TDA2003 is guaranteed due to protection against DC and AC short circuit between all pins and ground, thermal over-range, load dump voltage surge up to 40V and fortuitous open ground.
Parametrics
TDA2003 absolute maximum ratings: (1)Peak supply voltage (50ms):40 V; (2)DC supply voltage:28 V; (3)Operating supply voltage:18 V; (4)Output peak current (repetitive):3.5 A; (5)Output peak current (non repetitive):4.5 A; (6)Power dissipation at Tcase = 90℃:20W; (7)Storage and junction temeperature -40℃ to 150℃.
Features
TDA2003 features: (1)Supply voltage:8 to 18V; (2)Quiescent output voltage (pin 4): 6.1 to 7.7V; (3)Quiescent drain current (pin 5):44 to 50mA; (4)frequency response:40Hz to 15000Hz; (5)input resistance:70kΩ to 150kΩ; (6)voltage gain:39.3dB to 40.3dB; (7)input noise voltage:1uV to 5uV; (8)input noise current:60pA to 200pA; (9)supply voltage rejection:30dB to 36dB.
Diagrams

| Image | Part No | Mfg | Description | ![]() |
Pricing (USD) |
Quantity | ||||||||||||
|---|---|---|---|---|---|---|---|---|---|---|---|---|---|---|---|---|---|---|
![]() |
![]() TDA2003 |
![]() Other |
![]() |
![]() Data Sheet |
![]() Negotiable |
|
||||||||||||
![]() |
![]() TDA2003A |
![]() Other |
![]() |
![]() Data Sheet |
![]() Negotiable |
|
||||||||||||
![]() |
![]() TDA2003AH |
![]() STMicroelectronics |
![]() Audio Amplifiers 10 W car radio audio amplifier |
![]() Data Sheet |
![]()
|
|
||||||||||||
![]() |
![]() TDA2003AV |
![]() STMicroelectronics |
![]() Audio Amplifiers 10 W car radio audio amplifier |
![]() Data Sheet |
![]()
|
|
||||||||||||
![]() |
![]() TDA2003H |
![]() STMicroelectronics |
![]() Audio Amplifiers 10W Car Radio Amp |
![]() Data Sheet |
![]() Negotiable |
|
||||||||||||
![]() |
![]() TDA2003V |
![]() STMicroelectronics |
![]() Audio Amplifiers 10W Car Radio Amp |
![]() Data Sheet |
![]() Negotiable |
|
||||||||||||
(China (Mainland))











