Product Summary
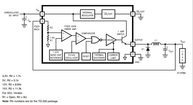
The LM2575T-12 is a regulator which is monolithic integrated circuit that provide all the active functions for a step-down (buck) switching regulator, capable of driving a 1A load with excellent line and load regulation. These devices are available in fixed output voltages of 3.3V, 5V, 12V, 15V, and an adjustable output version. Requiring a minimum number of external components, these
regulators are simple to use and include internal frequency compensation and a fixed-frequency oscillator. Applications include Simple high-efficiency step-down (buck) regulator, Efficient pre-regulator for linear regulators, On-card switching regulators and positive to negative converter (Buck-Boost).
Parametrics
LM2575T-12 absolute maximum ratings: (1)Maximum Supply Voltage: 45V; (2)Output Voltage to Ground (Steady State): -1V; (3)Power Dissipation: Internally Limited; (4)Storage Temperature Range: -65℃ to +150℃; (5)Maximum Junction Temperature: -150℃.
Features
LM2575T-12 features: (1)3.3V, 5V, 12V, 15V, and adjustable output versions; (2)Adjustable version output voltage range; (3)Guaranteed 1A output current; (4)Wide input voltage range, 40V up to 60V for HV version; (5)Requires only 4 external components; (6)52 kHz fixed frequency internal oscillator; (7)TTL shutdown capability, low power standby mode; (8)High efficiency; (9)Uses readily available standard inductors; (10)Thermal shutdown and current limit protection; (11)P+ Product Enhancement tested.
Diagrams

| Image | Part No | Mfg | Description | ![]() |
Pricing (USD) |
Quantity | ||||||||||||
|---|---|---|---|---|---|---|---|---|---|---|---|---|---|---|---|---|---|---|
![]() |
![]() LM2575T-12 |
![]() National Semiconductor (TI) |
![]() Switching Converters, Regulators & Controllers |
![]() Data Sheet |
![]()
|
|
||||||||||||
![]() |
![]() LM2575T-12/LB03 |
![]() National Semiconductor (TI) |
![]() Switching Converters, Regulators & Controllers |
![]() Data Sheet |
![]()
|
|
||||||||||||
![]() |
![]() LM2575T-12/NOPB |
![]() National Semiconductor (TI) |
![]() Switching Converters, Regulators & Controllers 1A STEP-DOWN VLTG REG |
![]() Data Sheet |
![]()
|
|
||||||||||||
![]() |
![]() LM2575T-12G |
![]() ON Semiconductor |
![]() Switching Converters, Regulators & Controllers 12V 1A Buck PWM |
![]() Data Sheet |
![]()
|
|
||||||||||||
![]() |
![]() LM2575T-12/LF03 |
![]() National Semiconductor (TI) |
![]() Switching Converters, Regulators & Controllers |
![]() Data Sheet |
![]()
|
|
||||||||||||
(China (Mainland))










