Product Summary
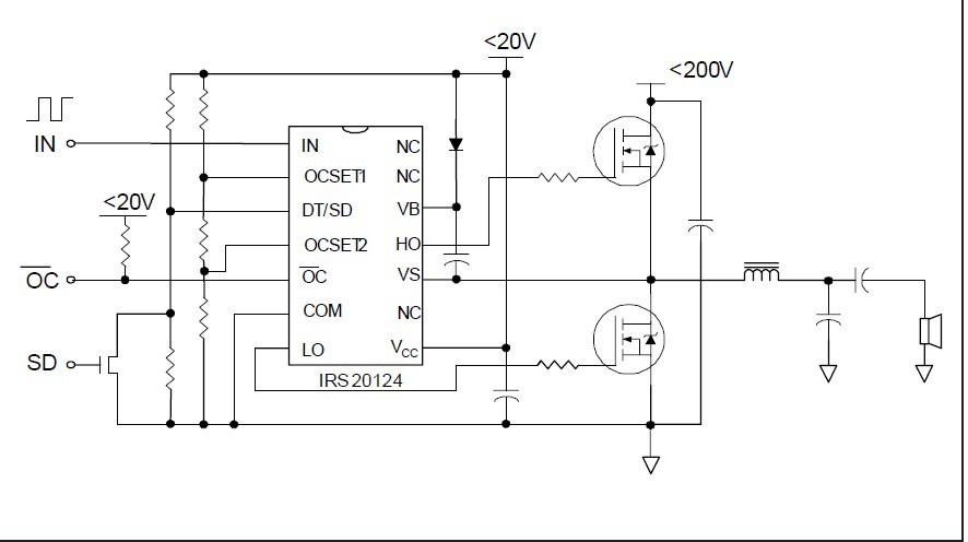
The IRS20124S is a high voltage, high speed power MOSFET driver with internal dead-time and shutdown functions specially designed for Class D audio amplifier applications. The internal dead time generation block provides accurate gate switch timing and enables tight dead-time settings for better THD performances.
Parametrics
IRS20124S absolute maximum ratings: (1)VB High side floating supply voltage: -0.3 to 220 V; (2)Vs High side floating supply voltage: VB-20 to VB+0.3 V; (3)VHO High side floating output voltage: Vs-0.3 to VB+0.3 V; (4)VCC Low side fixed supply voltage: -0.3 to 20 V; (5)VLO Low side output voltage : -0.3 to Vcc+0.3 V; (6)VIN Input voltage: -0.3 Vcc to +0.3 V; (7)VOC OC pin input voltage : -0.3 to Vcc+0.3 V; (8)VOCSET1 OCSET1 pin input voltage : -0.3 to Vcc+0.3 V; (9)VOCSET2 OCSET2 pin input voltage: -0.3 to Vcc+0.3 V; (10)dVs/dt Allowable Vs voltage slew rate: - 50 V/ns; (11)Pd Maximum power dissipation : - 1.25 W; (12)RthJA Thermal resistance, Junction to ambient : - 100 °C/W; (13)TJ Junction Temperature: - 150 °C; (14)TS Storage Temperature : : -55 to 150 °C; (15)TL Lead temperature (Soldering, 10 seconds): - 300 °C.
Features
IRS20124S features: (1)200V high voltage ratings deliver up to 1000W output power in Class D audio amplifier applications; (2)Integrated dead-time generation and bi-directional over current sensing simplify design; (3)Programmable compensated preset dead-time for improved THD performances over temperature; (4)High noise immunity; (5)Shutdown function protects devices from overload conditions; (6)Operates up to 1MHz; (7)3.3V/5V logic compatible input.
Diagrams

| Image | Part No | Mfg | Description | ![]() |
Pricing (USD) |
Quantity | ||||||||||||
|---|---|---|---|---|---|---|---|---|---|---|---|---|---|---|---|---|---|---|
![]() |
![]() IRS20124S |
![]() Other |
![]() |
![]() Data Sheet |
![]() Negotiable |
|
||||||||||||
![]() |
![]() IRS20124S(PbF) |
![]() Other |
![]() |
![]() Data Sheet |
![]() Negotiable |
|
||||||||||||
![]() |
![]() IRS20124STRPBF |
![]() International Rectifier |
![]() Power Driver ICs Dig Aud Drvr w/Deadtime & Prot |
![]() Data Sheet |
![]()
|
|
||||||||||||
![]() |
![]() IRS20124SPBF |
![]() International Rectifier |
![]() Power Driver ICs |
![]() Data Sheet |
![]()
|
|
||||||||||||
(China (Mainland))










