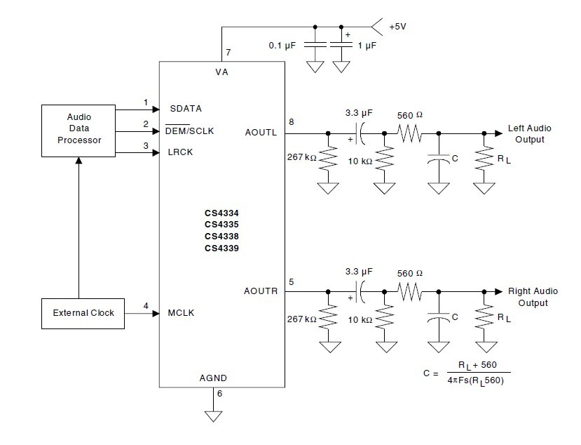
Product Summary
The CS4334-KSZR is complete, stereo digital-to-analog output system including interpolation, 1-bit D/A conversion and output analog filtering in an 8-pin package. The device supports all major audio data interface formats, and the individual device differ only in the supported interface format. The CS4334-KSZR is based on Delta-Sigma modulation, where the modulator output controls the reference voltage input to an ultra-linear analog low-pass filter. This architecture allows for infinite adjustment of sample rate between 2 kHz and 100 kHz simply by changing the master clock frequency.
Parametrics
CS4334-KSZR absolute maxing ratings: (1)DC Power Supply VA: -0.3V to 6.0V; (2)Input Current, Any Pin Except Supplies Iin: max=±10mA; (3)Digital Input Voltage VIND: -0.3V to VA+0.4 V; (4)Ambient Operating Temperature (power applied) TA: -55℃ to 125℃; (5)Storage Temperature Tstg: -65℃ to 150℃.
Features
CS4334-KSZR features: (1)Complete Stereo DAC System: Interpolation, D/A, Output Analog Filtering; (2)24-Bit Conversion; (3)96 dB Dynamic Range; (4)-88 dB THD+N; (5)Low Clock Jitter Sensitivity; (6)Single +5 V Power Supply; (7)Filtered Line Level Outputs; (8)On-Chip Digital De-emphasis; (9)Popguard Technology; (10)Functionally Compatible with CS4330/31/33.
Diagrams

| Image | Part No | Mfg | Description | ![]() |
Pricing (USD) |
Quantity | ||||||||||
|---|---|---|---|---|---|---|---|---|---|---|---|---|---|---|---|---|
![]() |
![]() CS4334-KSZR |
![]() Cirrus Logic |
![]() DAC (D/A Converters) IC 8-Pin 24Bit 96kHz Stereo DAC |
![]() Data Sheet |
![]()
|
|
||||||||||
| Image | Part No | Mfg | Description | ![]() |
Pricing (USD) |
Quantity | ||||||||||
![]() |
![]() CS43122 |
![]() Other |
![]() |
![]() Data Sheet |
![]() Negotiable |
|
||||||||||
![]() |
![]() CS43122-KSZ |
![]() Cirrus Logic |
![]() DAC (D/A Converters) IC 122dB 24-Bit 192kHz DAC |
![]() Data Sheet |
![]()
|
|
||||||||||
![]() |
![]() CS43122-KSZR |
![]() Cirrus Logic |
![]() DAC (D/A Converters) IC 122dB 24-Bit 192kHz DAC |
![]() Data Sheet |
![]()
|
|
||||||||||
![]() |
![]() CS4330 |
![]() Other |
![]() |
![]() Data Sheet |
![]() Negotiable |
|
||||||||||
![]() |
![]() CS4330-KS |
![]() Cirrus Logic |
![]() DAC (D/A Converters) IC 8-Pin Stereo DAC for Digital Audio |
![]() Data Sheet |
![]() Negotiable |
|
||||||||||
![]() |
![]() CS4330-KSR |
![]() Cirrus Logic |
![]() DAC (D/A Converters) IC 8-Pin Stereo DAC for Digital Audio |
![]() Data Sheet |
![]() Negotiable |
|
||||||||||
(China (Mainland))










