Product Summary
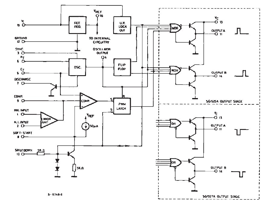
The SG3525ANG pulse width modulator control circuit offers improved performance and lower external parts count when implemented for controlling all types of switching power supplies. A sync input to the oscillator enables multiple units to be slaved or a single unit to be synchronized to an external system clock. A wide range of deadtime can be programmed by a single resistor connected between the CT and Discharge pins. The SG3525ANG also features built-in soft-start circuitry, requiring only an external timing capacitor. A shutdown pin controls both the soft-start circuitry and the output stages, providing instantaneous turn off through the PWM latch with pulsed shutdown, as well as soft-start recycle with longer shutdown commands. The under voltage lockout inhibits the outputs and the changing of the soft-start capacitor when VCC is below nominal.
Parametrics
sg3525ang absolute maximum ratings: (1)Vi Supply Voltage: 40 V; (2)VC Collector Supply Voltage: 40 V; (3)IOSC Oscillator Charging Current: 5 mA; (4)Io Output Current, Source or Sink: 500 mA; (5)IR Reference Output Current: 50 mA; (6)IT Current through CT Terminal: 5mA; Logic Inputs: -0.3 to + 5.5V; Analog Inputs: -0.3 to Vi V; (7)Ptot Total Power Dissipation at Tamb = 70 ℃: 1000 mW; (8)Tj Junction Temperature Range: -55 to 150 ℃; (9)Tstg Storage Temperature Range: -65 to 150 ℃.
Features
sg3525ang features: (1)8 to 35 v operation; (2)5.1 v reference trimmed to ±1%; (3)100 hz to 500 khz oscillatorrange ; (4)separateoscillatorsyncterminal; (5)adjustable deadtimecontrol; (6)internalsoft-start; (7)pulse-by-pulseshutdown ; (8)input undervoltage lockout with hysteresis ; (9)latching pwm to prevent multiple pulses; (10)dual source/sink output drivers.
Diagrams

| Image | Part No | Mfg | Description | ![]() |
Pricing (USD) |
Quantity | ||||||||||||
|---|---|---|---|---|---|---|---|---|---|---|---|---|---|---|---|---|---|---|
![]() |
![]() SG3525ANG |
![]() ON Semiconductor |
![]() Voltage Mode PWM Controllers 8-35V PWM |
![]() Data Sheet |
![]()
|
|
||||||||||||
| Image | Part No | Mfg | Description | ![]() |
Pricing (USD) |
Quantity | ||||||||||||
![]() |
![]() SG350 |
![]() Littelfuse |
![]() Gas Discharge Tubes (GDTs) / Gas Plasma Arrestors 263-437V 2A GDT T/R 2 Term |
![]() Data Sheet |
![]()
|
|
||||||||||||
![]() |
![]() SG3503 |
![]() Other |
![]() |
![]() Data Sheet |
![]() Negotiable |
|
||||||||||||
![]() |
![]() SG350LH-L |
![]() Panduit |
![]() Cable Ties Cable Tie SG Series 15.3"L (389mm) Li |
![]() Data Sheet |
![]()
|
|
||||||||||||
![]() |
![]() SG350LH-TL |
![]() Panduit |
![]() Cable Ties 15.3" 120 LBS Natural |
![]() Data Sheet |
![]()
|
|
||||||||||||
![]() |
![]() SG350LH-TL0 |
![]() Panduit |
![]() Cable Ties 15.3" 120 LBS Black |
![]() Data Sheet |
![]()
|
|
||||||||||||
![]() |
![]() SG350LH-TL30 |
![]() Panduit |
![]() Cable Ties Cable Tie, SG Series, 15.3"L (389mm), Li |
![]() Data Sheet |
![]() Negotiable |
|
||||||||||||
(China (Mainland))







