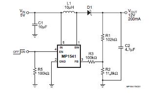
Product Summary
The mp1541dj-lf-z is a 5-pin thin SOT23 current mode step up converter intended for small, low power applications. The mp1541dj-lf-z switches at 1.3MHz and allows the use of tiny, low cost capacitors and inductors 2mm or less in height. Internal soft start results in small inrush current and extends battery life. The mp1541dj-lf-z operates from an input voltage as low as 2.5V and can generate 12V at up to 200mA from a 5V supply. The applications of the mp1541dj-lf-z include Camera Phone Flash, Handheld Computers and PDAs, Digital Still and Video Cameras, External Modems, Small LCD Displays, White LED Driver.
Parametrics
mp1541dj-lf-z absolute maximum ratings: (1)SW Pin: -0.3V to 25V; (2)All Other Pins: -0.3V to 6.5V; (3)Junction Temperature: 150℃; (4)Lead Temperature: 260℃; (5)Storage Temperature: -65℃ to +150℃; (6)Supply Voltage VIN: 2.5V to 6V; (7)Output Voltage VOUT: 3V to 22V; (8)Operating Temperature: -40℃ to +85℃.
Features
mp1541dj-lf-z features: (1)On Board Power MOSFET; (2)Uses Tiny Capacitors and Inductors; (3)1.3MHz Fixed Switching Frequency; (4)Internally Compensated; (5)Internal Soft-Start; (6)Operates with Input Voltage as Low as 2.5V and Output Voltage as High as 22V; (7)12V at 200mA from 5V Input; (8)UVLO, Thermal Shutdown; (9)Internal Current Limit; (10)Available in a TSOT23-5 Package.
Diagrams

| Image | Part No | Mfg | Description | ![]() |
Pricing (USD) |
Quantity | ||||||||||||
|---|---|---|---|---|---|---|---|---|---|---|---|---|---|---|---|---|---|---|
![]() |
![]() MP1541DJ-LF-Z |
![]() Monolithic Power Systems (MPS) |
![]() Switching Converters, Regulators & Controllers 1.3MHz, 22V Step-up Converter |
![]() Data Sheet |
![]()
|
|
||||||||||||
| Image | Part No | Mfg | Description | ![]() |
Pricing (USD) |
Quantity | ||||||||||||
![]() |
![]() MP150 |
![]() CTS Electronic Components |
![]() Crystals 15.00000 MHz |
![]() Data Sheet |
![]()
|
|
||||||||||||
![]() |
![]() MP1500 |
![]() Other |
![]() |
![]() Data Sheet |
![]() Negotiable |
|
||||||||||||
![]() |
![]() MP15005/W |
![]() Other |
![]() |
![]() Data Sheet |
![]() Negotiable |
|
||||||||||||
![]() |
![]() MP1501 |
![]() Other |
![]() |
![]() Data Sheet |
![]() Negotiable |
|
||||||||||||
![]() |
![]() MP1501/W |
![]() Other |
![]() |
![]() Data Sheet |
![]() Negotiable |
|
||||||||||||
![]() |
![]() MP1502 |
![]() Other |
![]() |
![]() Data Sheet |
![]() Negotiable |
|
||||||||||||
(China (Mainland))






