Product Summary
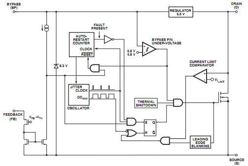
The lnk364gn is an Energy Efficient, Low Power Off-Line Switcher IC. The lnk364gn incorporates a 700 V power MOSFET, oscillator, simple ON/OFF control scheme, a high voltage switched current source, frequency jittering, cycle-by-cycle current limit and thermal shutdown circuitry onto a monolithic IC. The start-up and operating power of the lnk364gn are derived directly from the DRAIN pin, eliminating the need for a bias winding and associated circuitry. The applications of the lnk364gn include Chargers/adapters for cell/cordless phones, PDAs, digital cameras, MP3/portable audio players, and shavers, Supplies for appliances, industrial systems, and metering.
Parametrics
lnk364gn absolute maximum ratings: (1)DRAIN Voltage: -0.3 V to 700 V; (2)Peak DRAIN Current: 200 mA (375 mA); (3)FEEDBACK Voltage: -0.3 V to 9 V; (4)FEEDBACK Current: 100 mA; (5)BYPASS Voltage: -0.3 V to 9 V; (6)Storage Temperature: -65 to 150 ℃; (7)Operating Junction Temperature(3): -40 to 150 ℃; (8)Lead Temperature(4): 260 ℃.
Features
lnk364gn features: (1)Proprietary IC trimming and transformer construction techniques enable Clampless designs with lnk364gn for lower system cost, component count and higher efficiency; (2)Fully integrated auto-restart for short circuit and open loop protection; (3)Self-biased supply – saves transformer auxiliary winding and associated bias supply components; (4)Frequency jittering greatly reduces EMI; (5)Meets HV creepage requirements between DRAIN and all other pins both on the PCB and at the package; (6)Lowest component count switcher solution.
Diagrams

| Image | Part No | Mfg | Description | ![]() |
Pricing (USD) |
Quantity | ||||||||||||
|---|---|---|---|---|---|---|---|---|---|---|---|---|---|---|---|---|---|---|
![]() |
![]() LNK364GN |
![]() Power Integrations |
![]() AC/DC Switching Converters 6W 85-265 VAC 9W 230 VAC |
![]() Data Sheet |
![]()
|
|
||||||||||||
![]() |
![]() LNK364GN-TL |
![]() Power Integrations |
![]() AC/DC Switching Converters 6W 85-265 VAC 9W 230 VAC |
![]() Data Sheet |
![]()
|
|
||||||||||||
(China (Mainland))





