Product Summary
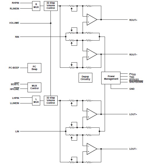
The TPA0232PWPR is a stereo audio power amplifier in a 24-pin TSSOP thermally enhanced package capable of delivering 2 W of continuous RMS power per channel into 3-W loads. The TPA0232PWPR minimizes the number of external components needed, which simplifies the design and frees up board space for other features. When driving 1 W into 8-W speakers, the TPA0232PWPR has less than 0.4% THD+N across its specified frequency range. Included within this device is integrated depop circuitry that virtually eliminates transients that cause noise in the speakers.
Parametrics
TPA0232PWPR absolute maximum ratings: (1)Supply voltage, VDD: 6 V; (2)Input voltage, VI: –0.3 V to VDD +0.3 V; (3)Continuous total power dissipation: internally limited (see Dissipation Rating Table); (4)Operating free-air temperature range, TA: –40°C to 85°C; (5)Operating junction temperature range, TJ: –40°C to 150°C; (6)Storage temperature range, Tstg: –65°C to 150°C; (7)Lead temperature 1,6 mm (1/16 inch)from case for 10 seconds: 260°C.
Features
TPA0232PWPR features: (1)Compatible With PC 99 Desktop Line-Out Into 10-kW Load; (2)Compatible With PC 99 Portable Into 8-W Load; (3)Internal Gain Control, Which Eliminates External Gain-Setting Resistors; (4)DC Volume Control From +20 dB to –40 dB; (5)2-W/Ch Output Power Into 3-W Load; (6)Input MUX Select Terminal; (7)PC-Beep Input; (8)Depop Circuitry; (9)Stereo Input MUX; (10)Fully Differential Input; (11)Low Supply Current and Shutdown Current; (12)Surface-Mount Power Packaging 24-Pin TSSOP PowerPAD.
Diagrams

| Image | Part No | Mfg | Description | ![]() |
Pricing (USD) |
Quantity | ||||||||
|---|---|---|---|---|---|---|---|---|---|---|---|---|---|---|
![]() |
![]() TPA0232PWPR |
![]() Texas Instruments |
![]() Audio Amplifiers St 2W Aud Pwr Amp |
![]() Data Sheet |
![]()
|
|
||||||||
![]() |
![]() TPA0232PWPRG4 |
![]() Texas Instruments |
![]() Audio Amplifiers St 2W Aud Pwr Amp |
![]() Data Sheet |
![]()
|
|
||||||||
(China (Mainland))









